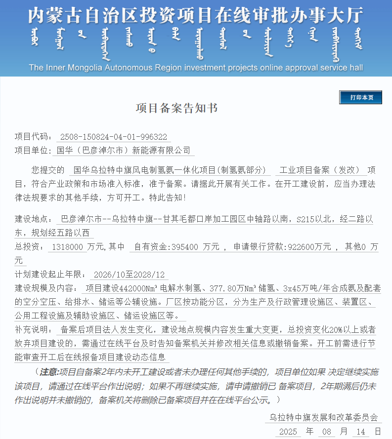
8月14日,内蒙古自治区投资项目在线审批办事大厅发布项目备案告知书,信息显示:
国华(巴彦淖尔市)新能源有限公司提交的国华乌拉特中旗风电制氢氨一体化项目(制氢氨部分) 工业项目备案(发改)项目,准予备案。
建设地点:巴彦淖尔市--乌拉特中旗--甘其毛都口岸加工园区中轴路以南,S215以北,经二路以东,规划经五路以西
总投资:1318000万元,其中自有资金:395400万元 , 申请银行贷款:922600万元,其他0万元
计划建设起止年限:2026/10至2028/12
建设规模及内容:项目建设442000Nm³电解水制氢、377.80万Nm³储氢、3x45万吨/年合成氨及配套的空分空压、给排水、储运等公辅设施。厂区按功能分区,分为生产及行政管理设施区、装置区、公用工程设施及辅助设施区、储运设施区等。
