近日,天津市生态环境局发布关于做好天津市2023年度碳排放报告核查与履约等工作的通知,154家控排企业被纳入天津市碳排放权交易配额管理的单位,包括钢铁、化工、石化、建材、油气开采、有色、机械设备制造、农副食品加工、电子设备制造、食品饮料、医药制造、矿山等工业行业和航空运输业(机场)温室气体年排放量达2万吨二氧化碳当量(综合能源消费量约1万吨标准煤)及以上的单位。
详情如下:
市生态环境局关于做好天津市2023年度碳排放报告核查与履约等工作的通知
各区生态环境局,有关单位:
为加强我市重点排放单位碳排放管理,深化碳排放权交易市场建设,按照《天津市碳达峰碳中和促进条例》和《天津市碳排放权交易管理暂行办法》等要求,现组织开展全市重点排放单位碳排放报告、核查、履约等工作,有关事项通知如下:
一、重点排放单位范围
(一)纳入天津市碳排放权交易配额管理的单位,包括钢铁、化工、石化、建材、油气开采、有色、机械设备制造、农副食品加工、电子设备制造、食品饮料、医药制造、矿山等工业行业和航空运输业(机场)温室气体年排放量达2万吨二氧化碳当量(综合能源消费量约1万吨标准煤)及以上的单位(附件1中序号1-154,以下简称“纳入企业”)。
(二)上述行业以外的工业、航空运输业(除机场外)温室气体年排放量达2万吨二氧化碳当量(综合能源消费量约1万吨标准煤)及以上的单位(附件1中序号155-200,以下简称“报告企业”)。
(三)2023年度综合能源消费量超过1万吨标准煤的初次报告单位(附件1中序号201-214,以下简称“初次报告企业”)。
对因停业、关闭或者其他原因不再从事生产经营活动而停止排放温室气体,或经核查上两年度温室气体排放均未达到2万吨二氧化碳当量的纳入企业或报告企业,各区要及时上报有关情况,市生态环境局核实后将其从名录中移出。
二、碳排放报告与核查
(一)碳排放报告
1.编制碳排放报告
各重点排放单位要按照《国家发展改革委办公厅关于印发首批10个行业企业温室气体排放核算方法与报告指南(试行)的通知》(发改办气候〔2013〕2526号)、《国家发展改革委办公厅关于印发第二批4个行业企业温室气体排放核算方法与报告指南(试行)的通知》(发改办气候〔2014〕2920号)、《国家发展改革委办公厅关于印发第三批10个行业企业温室气体核算方法与报告指南(试行)的通知》(发改办气候〔2015〕1722号)要求,编制2023年度碳排放报告。
各重点排放单位可申请扣除购入电网中绿色电力电量(详见附件2);以合同能源管理形式购入且自用的可再生能源电力不计入购入电量,并同步修正2022年碳排放量。国家有新要求的按照最新政策执行。
2.编制数据质量控制计划
未制定数据质量控制计划(原监测计划,下同)或已制定但存在修订情况的重点排放单位,需制定或更新数据质量控制计划(详见附件3)。
各重点排放单位将碳排放报告和数据质量控制计划(包括电子版、盖章扫描件)于3月31日前报所属区生态环境局。各区生态环境局初步审核后,于4月3日前汇总报送市生态环境局。纸质件待现场核查时提交核查机构。
(二)碳排放核查
市生态环境局适时开展全市2023年度碳排放报告核查工作。各重点排放单位要及时确认核查结果,如对核查结果有异议,可在被告知核查结果之日起7个工作日内,向所属区生态环境局提交书面材料。区生态环境局核实后报市生态环境局并配合开展复核工作。
各重点排放单位在碳核查工作结束后,及时将修改完善后的碳排放报告和数据质量控制计划(包括电子版、盖章扫描件和纸质版)提交市、区生态环境局。
三、碳排放履约
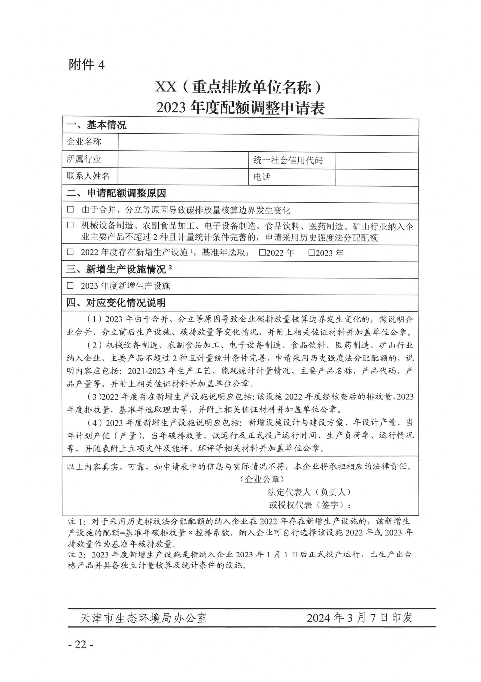
(一)配额调整。存在核算边界发生变化等情况的纳入企业,可填写2023年度配额调整申请表(详见附件4)申请配额调整,并于核查前将申请表(包括电子版、盖章扫描件)与碳排放报告一起报送区生态环境局,纸质件待现场核查时提交核查机构查验。
(二)配额核发。2023年度配额分两批次发放,第一批次配额已发放至企业登记注册系统账户中。核查工作结束后,市生态环境局将组织核定纳入企业2023年度配额量与应清缴配额量,并将第二批次配额和调整配额一次性发放至纳入企业账户中。
(三)配额清缴。纳入企业应于2024年6月30日前完成2023年度碳排放配额清缴。
(四)自愿注销。鼓励相关企业和机构,开展配额自愿注销,为我市碳减排做出积极贡献。
四、相关要求
(一)各区生态环境局要积极组织重点排放单位开展碳排放报告、核查、履约等相关工作。
(二)各重点排放单位要高度重视碳排放管理工作,严格按照要求编制碳排放报告和数据质量控制计划,保存所涉原始记录和管理台账。
(三)纳入全国碳市场重点排放单位的核查工作同本次核查一并开展,现场核查时间另行通知。
附件:1.重点排放单位名录
2.2023年度绿电扣除申请表
3.数据质量控制计划模板
4.2023年度配额调整申请表
2024年3月7日
(联系人:市生态环境局气候与国际处 李帆 陈颖 联系电话:87671547)
(此件主动公开)
















