5月26日,生态环境部发布关于2025年绿色低碳典型案例征集活动获选名单的公示,四类共60家。全文如下:

为深入贯彻习近平生态文明思想,进一步促进全社会提升绿色低碳意识,生态环境部开展了2025年绿色低碳典型案例征集活动。按照公开、公平、公正原则,现已产生2025年绿色低碳典型案例征集活动获选名单。
现对获选名单予以公示,公示期为2025年5月26日~5月28日。如对公示内容有异议,请于2025年5月28日18:00前与我单位联系。
联系地址:北京市东长安街12号生态环境部应对气候变化司
联系电话:(010)65645632,13020029759
附件:2025年绿色低碳典型案例征集活动获选名单
生态环境部应对气候变化司
2025年5月26日
2025年绿色低碳典型案例征集活动获选名单
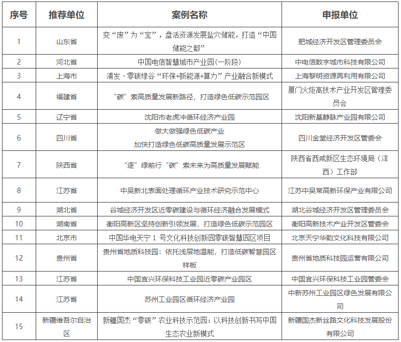
类别一:绿色低碳园区

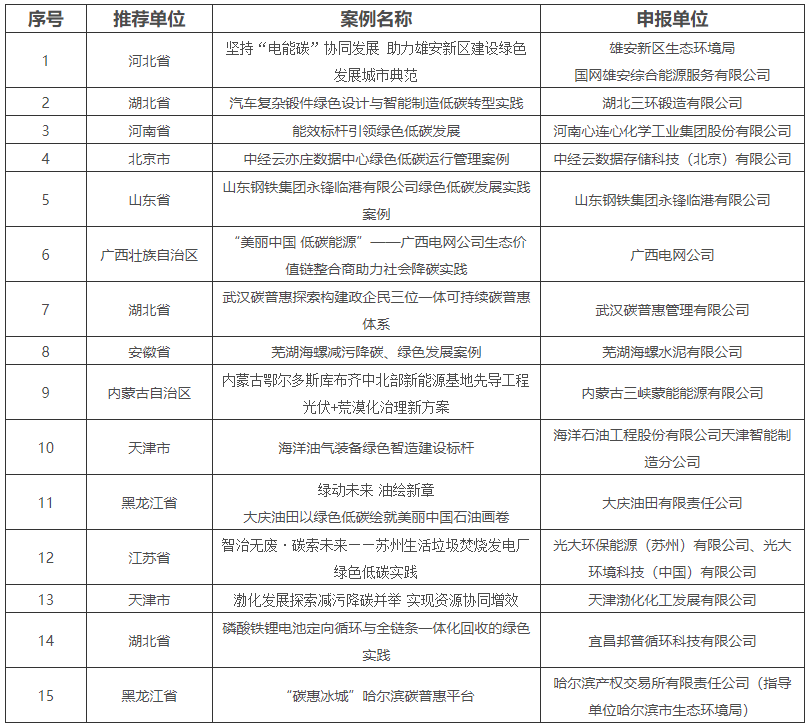
类别二:绿色低碳企业

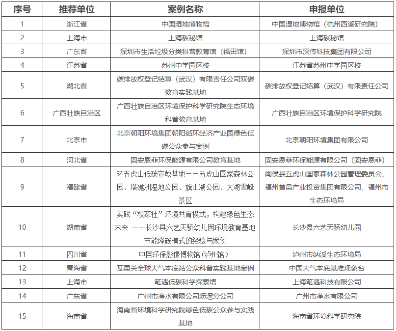
类别二:绿色低碳社区

类别四:绿色低碳基地
