6月10日,国家能源局发布《关于组织开展能源领域氢能试点工作的通知》(以下简称《通知》)。
根据《通知》,试点方向涵盖氢能制取、氢能储运、氢能应用、共性支撑四个方向,试点形式分为以下两种:
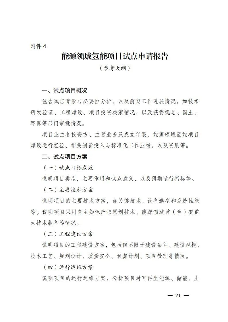
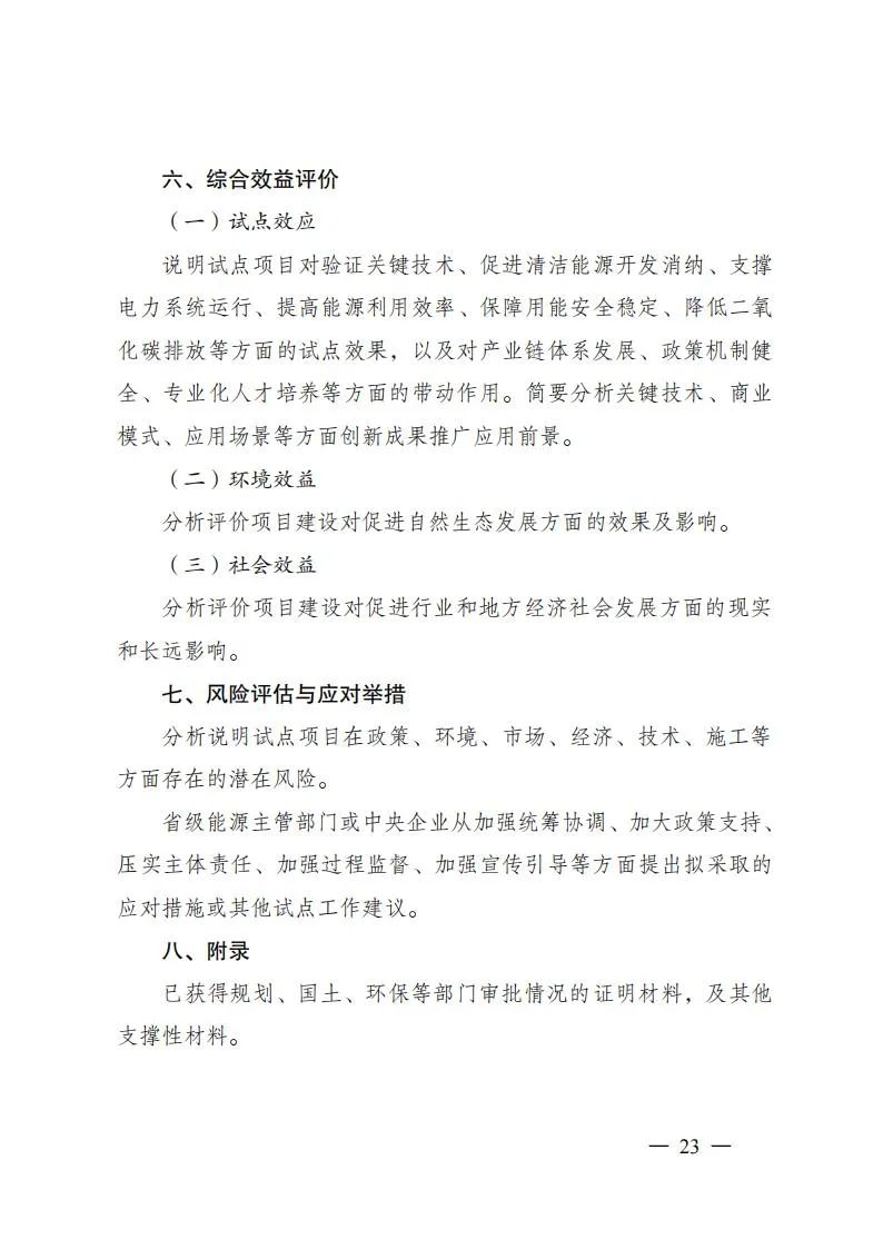
项目试点:依托项目试点推动氢能先进技术与关键装备推广应用,支撑开展各类标准可行性和有效性验证,探索技术先进、模式清晰、可复制推广的项目开发方案。项目试点由业主单位进行申报,以单一试点方向为主。相关项目原则上应已完成核准、备案等工作,确保试点项目顺利投运,商业模式清晰、成本效益明显、减碳效果突出,支持项目应用国家科技重大专项、国家重点研发计划、首台(套)重大技术装备、能源领域研发创新平台等攻关成果,支撑打造技术装备成果推广应用新场景、新模式、新机制,巩固提升氢能产业创新力、竞争力。
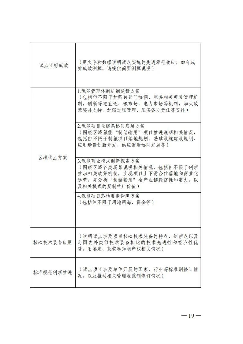
区域试点:依托区域试点推动建立健全氢能跨部门协作机制和管理模式,探索创新可持续的绿色价值实现机制,统筹衔接各类政策资源。区域试点由牵头城市进行申报,覆盖城市不超过3个,可统筹组织实施相关项目,覆盖氢能“制储输用”多个试点方向。相关城市应已系统开展氢能产业发展规划,供给消费规模效应明显,区域协调发展潜力突出,基础设施建设路径清晰,通过建立健全氢能项目管理规范,完善公共服务平台建设,探索可再生能源就近消纳和氢能绿色价值实现机制,发挥各类市场、各类资源对氢能产业的支撑作用。
原文如下:


























