欢迎访问 必威比赛 !
官方微信|设为首页|加入收藏
cpem标语
   
顶部动图
智创奖
  • 金智信息
  • 国电南自
  • 深圳普宙
  • 联想
  • 国网信通
  • 艾睿光电

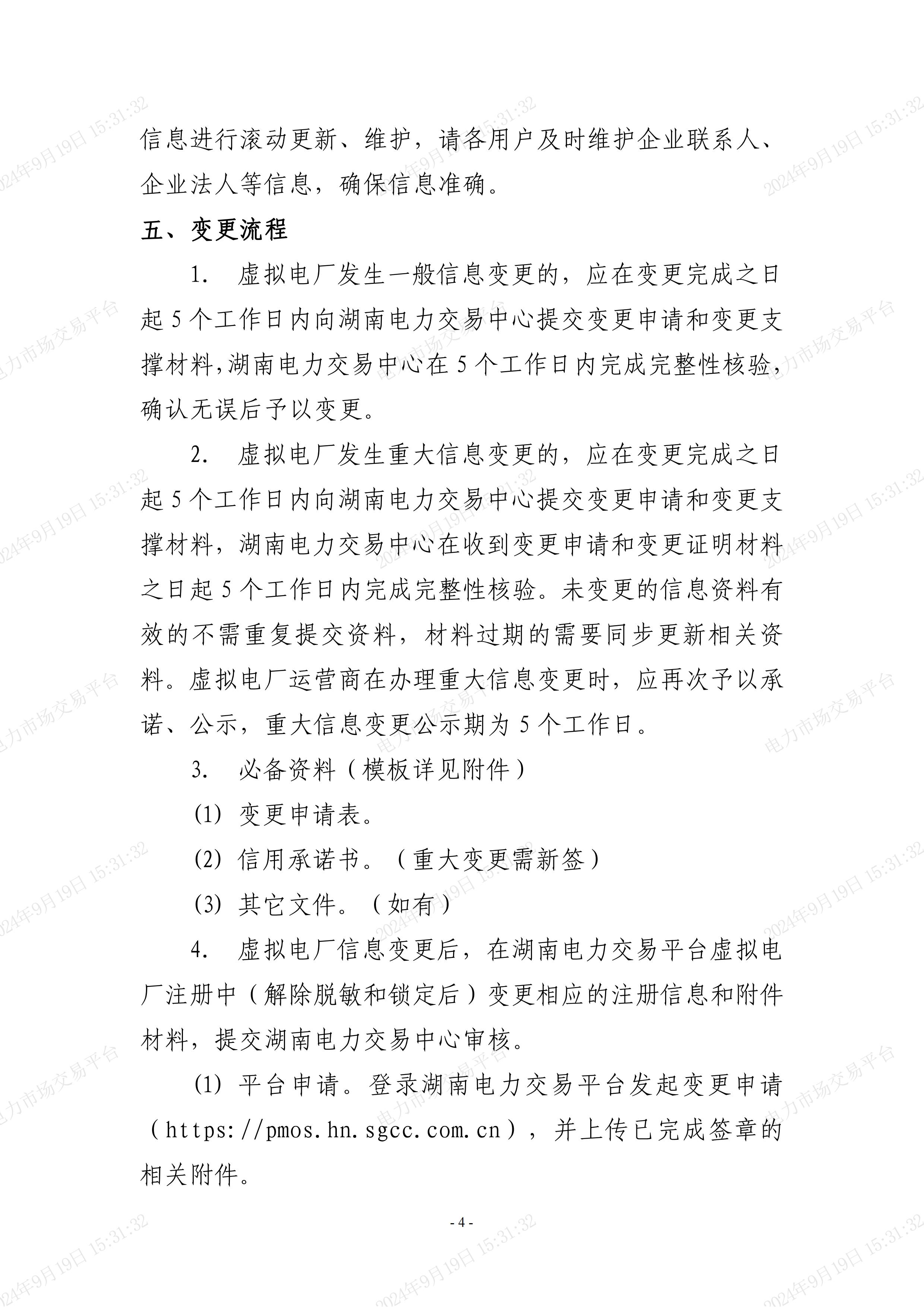
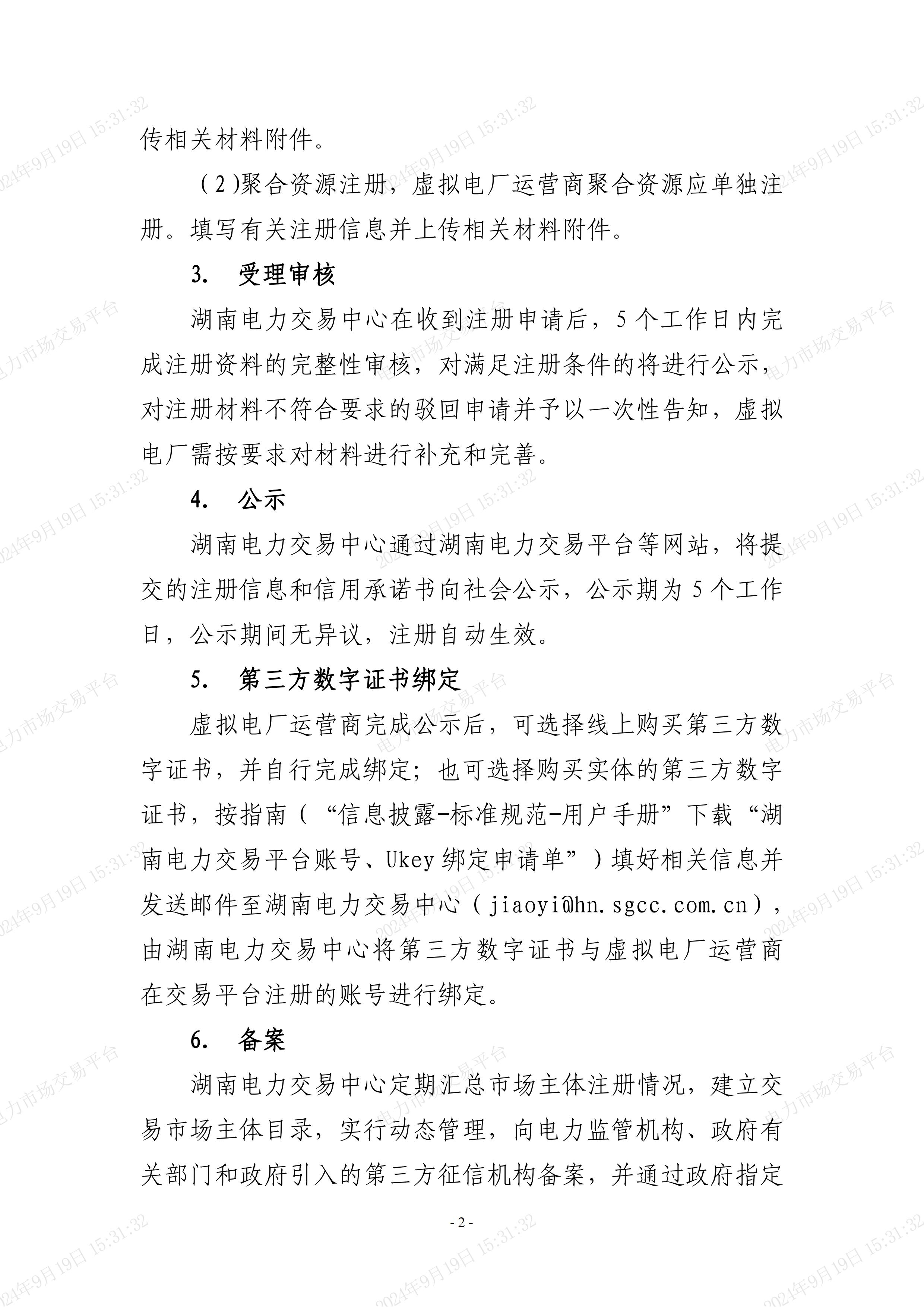
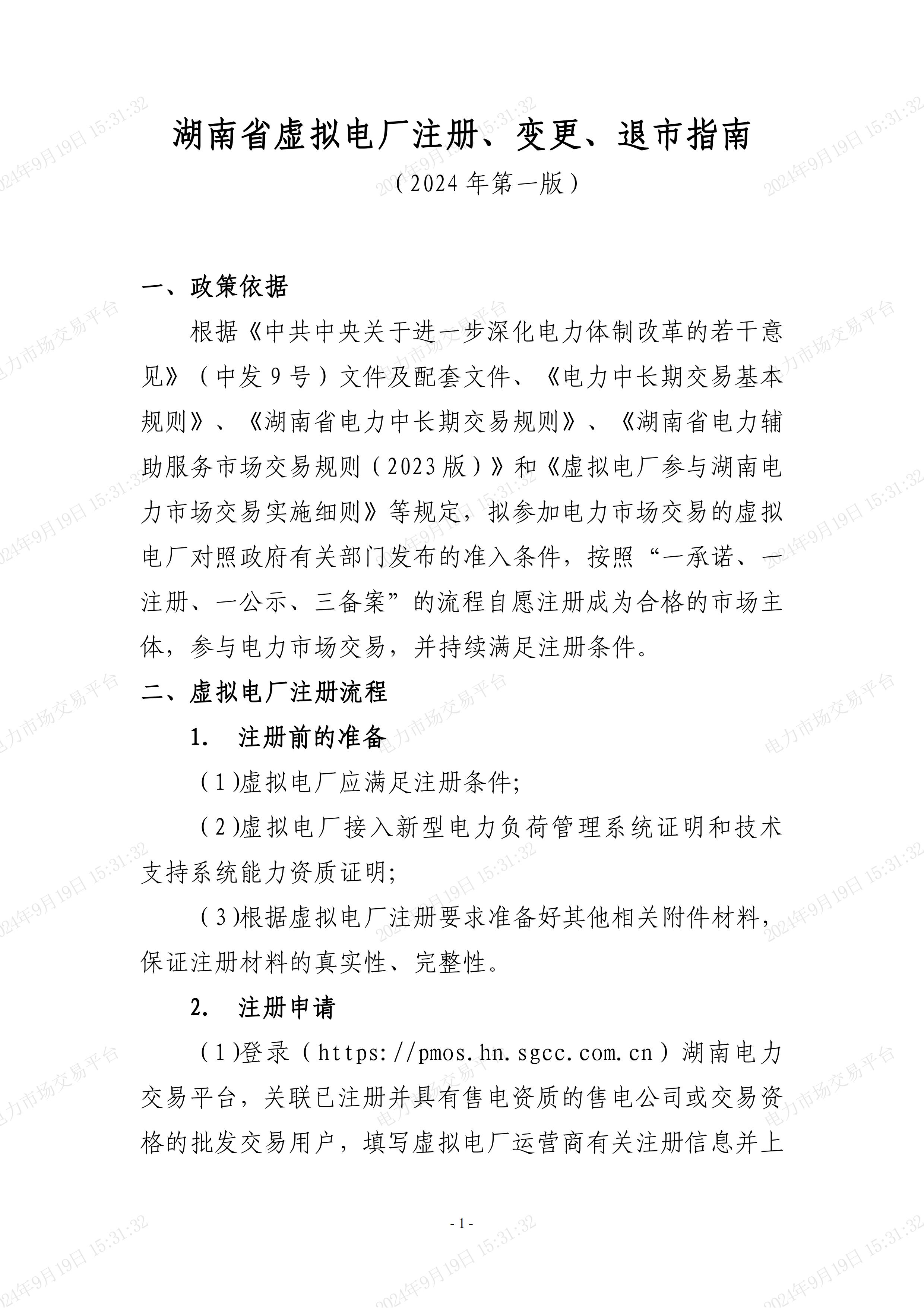
湖南省虚拟电厂注册、变更、退市指南(2024年第一版)

2024-09-23分类:必威首页登陆平台官网入口 / 必威首页登陆平台官网入口 来源:湖南电力交易中心
【必威比赛 】

湖南省虚拟电厂注册、变更、退市指南(2024年第一版)

湖南虚拟电厂_34.jpg



分享到:
相关文章
合作伙伴
  • 1
  • 2
  • 3
  • 4
  • 5
  • 6
  • 7
  • 8
  • 10
  • 11
  • 12
  • 13

logo.png

必威比赛  © 2016 版权所有    ICP备案号:沪ICP备16049902号-7

Baidu
map