欢迎访问 必威比赛 !
官方微信|设为首页|加入收藏
cpem标语
   
顶部动图
智创奖
  • 金智信息
  • 国电南自
  • 深圳普宙
  • 联想
  • 国网信通
  • 中国交建
当前位置:首页 > 智能发电

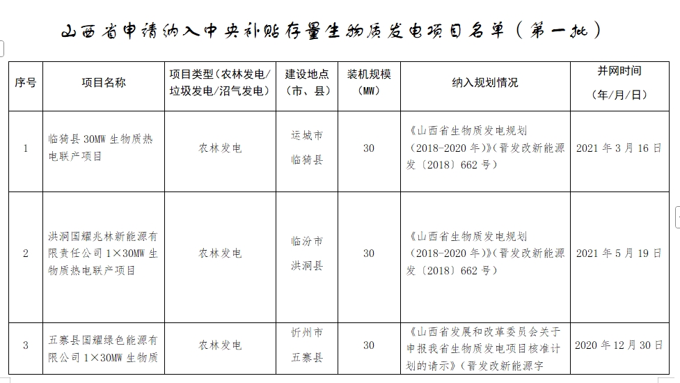
山西省申请纳入中央补贴存量生物质发电项目名单(第一批)

2025-08-12分类:智能发电 / 智能发电来源:山西发改委
【必威比赛 】

按照国家发展改革委、财政部、能源局关于做好存量生物质发电项目补贴申报工作的部署,经企业申报,国网山西省电力公司初审,山西省发展改革委、山西省财政厅、山西省能源局复审,全省现有11个存量生物质发电项目符合中央补贴条件,现予公示。

1.png2.png3.png4.png

分享到:
相关文章
合作伙伴
  • 1
  • 2
  • 3
  • 4
  • 5
  • 6
  • 7
  • 8
  • 10
  • 11
  • 12
  • 13

logo.png

必威比赛  © 2016 版权所有    ICP备案号:沪ICP备16049902号-7

Baidu
map