欢迎访问 必威比赛 !
官方微信|设为首页|加入收藏
cpem标语
   
顶部动图
金巡奖
  • 金智信息
  • 国电南自
  • 深圳普宙
  • 北新防水
  • 国网信通
  • 中国交建
当前位置:首页 >

招标丨国家电投风机振动监测技改项目等(8个标段)招标

2026-02-10分类:招投标 / 招投标来源:国家电投
【必威比赛 】

国家电投集团北京电力有限公司二〇二六年度第二批集中招标招标公告


招标项目编号:DNYZC-2026-02-05-015


招标人:国家电投集团北京电力有限公司


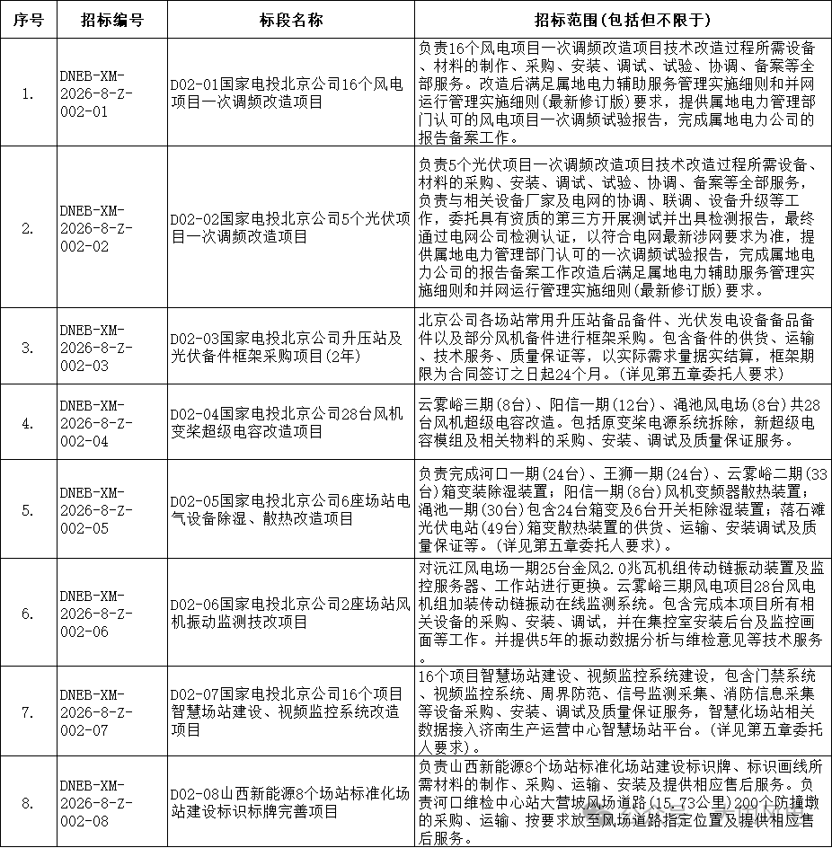
本次招标包括:风电项目一次调频改造、风机变桨超级电容改造项目、电气设备除湿、散热改造项目、风机振动监测技改项目、智慧场站建设、视频监控系统改造项目、标准化场站建设标识标牌完善项目等。


70684d222c901c525630cc93a445bd16.png

分享到:
相关文章
合作伙伴
  • 1
  • 2
  • 3
  • 4
  • 5
  • 6
  • 7
  • 8
  • 10
  • 11
  • 12
  • 13

logo.png

必威比赛  © 2016 版权所有    ICP备案号:沪ICP备16049902号-7

Baidu
map