欢迎访问 必威比赛 !
官方微信|设为首页|加入收藏
cpem标语
   
2024无人机
金巡奖
  • 金智信息
  • 国电南自
  • 深圳普宙
  • 联想
  • 国网信通
  • 艾睿光电
当前位置:首页 >

招标 | 大唐海南能源开发有限公司-深远海风电项目招标

2023-08-16分类:招投标 / 招投标来源:大唐集团电子商务平台
【必威比赛 】 大唐集团 海上风电 风电项目

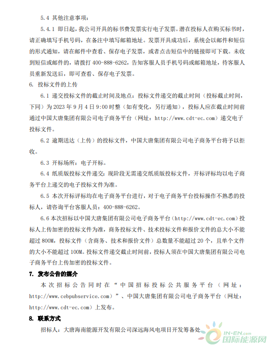
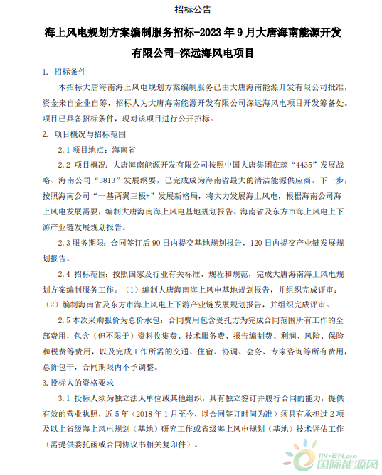
8月14日,大唐集团发布海上风电规划方案编制服务招标-2023年9月大唐海南能源开发有限公司-深远海风电项目招标公告。

公告显示,目前大唐集团已完成成为海南省最大的清洁能源供应商,下一步按照海南公司“一基两翼三级+”发展新格局,将大力发展海上风电。

根据公告,按照国家及行业有关标准、规程和规范,完成大唐海南海上风电规划方案编制服务工作。(1)编制大唐海南海上风电基地规划报告,并组织完成评审;(2)编制海南省及东方市海上风电上下游产业链发展规划报告,并组织完成评审。

详情如下:


分享到:
相关文章
合作伙伴
  • 1
  • 2
  • 3
  • 4
  • 5
  • 6
  • 7
  • 8
  • 10
  • 11
  • 12
  • 13

logo.png

必威比赛  © 2016 版权所有    ICP备案号:沪ICP备16049902号-7

Baidu
map