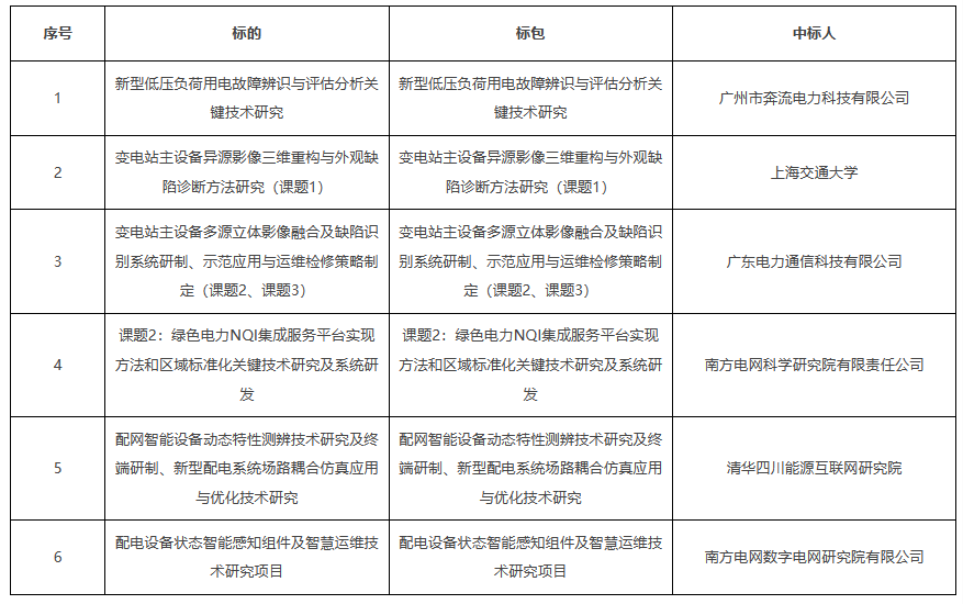
12月4日,中国南方电网供应链统一服务平台发布“深圳供电局有限公司2023年科技项目第五批次服务专项公开招标中标公告”,此次标的的中标人分别是:广州市奔流电力科技有限公司、上海交通大学、广东电力通信科技有限公司、南方电网科学研究院有限责任公司、清华四川能源互联网研究院、南方电网数字电网研究院有限公司。

深圳供电局有限公司2023年科技项目第五批次服务专项公开招标(招标编号:CG0900022001592403),确定中标人如下:
二、其他
请中标人按要求登陆中国南方电网有限责任公司供应链统一服务平台(http://www.bidding.csg.cn),查看并下载中标通知书。
三、联系方式
招标人:深圳供电局有限公司联系人:辛工
电话:4008100100-2
招标代理机构:南方电网供应链集团有限公司
地址:广州市天河区天河路178号南方电网供应链集团有限公司
联系人:孙工
电话:4008100100-2
招标人(或招标代理机构)主要负责人或授权的项目负责人(签名)︰杨锋
招标人或其招标代理机构名称:南方电网供应链集团有限公司【盖章位置】
2023年12月4日