12月5日,中国南方电网供应链统一服务平台发布“2023年南方电网数字企业科技(广东)有限公司2023年计财域第二批升级改造项目招标公告”。招标人为南方电网数字企业科技(广东)有限公司,采购方式为公开招标。

2023年南方电网数字企业科技(广东)有限公司2023年计财域第二批升级改造项目(招标项目编号:CG2100022001653029),已由项目审批机关批准,项目资金已落实,招标人为南方电网数字企业科技(广东)有限公司。该项目已具备招标条件,现对本项目进行公开招标。
招标项目所在地区:广州
一、项目信息
1.1.项目名称:2023年南方电网数字企业科技(广东)有限公司2023年计财域第二批升级改造项目
1.2.招标编号:CG2100022001653029
1.3.招标人:南方电网数字企业科技(广东)有限公司
1.4.采购方式:公开招标
1.5.招标分类:专项
1.6.项目类别:服务
1.7.资金来源:已落实
1.8.资格审查方式:资格后审
1.9.招标代理机构:南方电网供应链集团有限公司
二、项目概况和招标范围
2.1项目概述:
2023年9月,一体化合并抵销功能已在全网推广上线,为适应全网合并抵销业务处理的新要求,提高合并抵销业务处理效率,实现内部交易处理更规范、内部交易数据查询更便利、合并报表生成更自动的目标、基层工作更减负,亟需开展系统应用功能的完善和优化。
为推动以数字化手段实现企业高质量发展,建立统一标准休系,为基层减负,开展数智财务标准体系优化及内部交易抵销优化建设,提升公司精益化管理水平。基于前期的建设成果,开展工程资产管理层功能建设、物资财务对账协同转资建设,进一步完善协同转资功能,规范业务处理;新增集团层管理统计汇总功能,助力公司精益化管理水平。
国家税务总局广东省税务局通告广东省内纳税人根据试点工作安排分行业、分区域、分批次逐步钠入数电发票开票试点范围,使用电子发票服务平台开具数电发票。自纳入数电发票开票试点之日起,不再领用增值税电子专用发票及增值税电子普通发票,已领用的增值税电子专用发票及增值税电子普通发票可继续使用至2022年12月31日。国税局“数电发票”与原增值税电子专用发票、增值税电子普通发票是直接替代性关系。目前广东省、云南省税局已与供电企业接触准备开始数电发票开具试点。一旦被税局纳入数电发票开具单位范围,公司业务系统就需及时具备数电发票开具相关功能、避免开票业务中断。因此数电发票开具相关功能建设势在必行、需开始规划建设。本项目合同签订主体为南方电网数字企业科技(广东)有限公司,
2.2招标范围:
1)数智财务标准体系、内部交易抵销优化。本次数智财务标准体系、内部交易抵销优化建设包含成本管理、核算管理、税务管理、收入管理、工程财务管理、物资财务管理、项目核算管理、计划预算管理、司库管理、资产价值管理、报账管理、合并抵销、报表管理13大模块的系统设计工作,以及成本管理、资产价值管理、计划预算管理3个模块的开发集成工作。
2)工程资产管理层功能建设、物资财务对账、协同转资优化建设。本次工程资产管理层功能建设、物资财务对账、协同转资优化建设包含工程财务管理、物资财务管理、资产价值管理3大模块的系统设计工作,以及资产价值管理模块的开发集成工作。
3)税务统计分析、销项发票管理建设。本项目包含税务管理模块下的发票管理、税务查询分析、基础管理、税费核算的系统设计工作,以及税务查询分析、基础管理、税费核算的开发集成工作。
2.3标的清单及分包情况如下:
注:本项目不收取招标文件费用及投标保证金。
2.4标的物描述
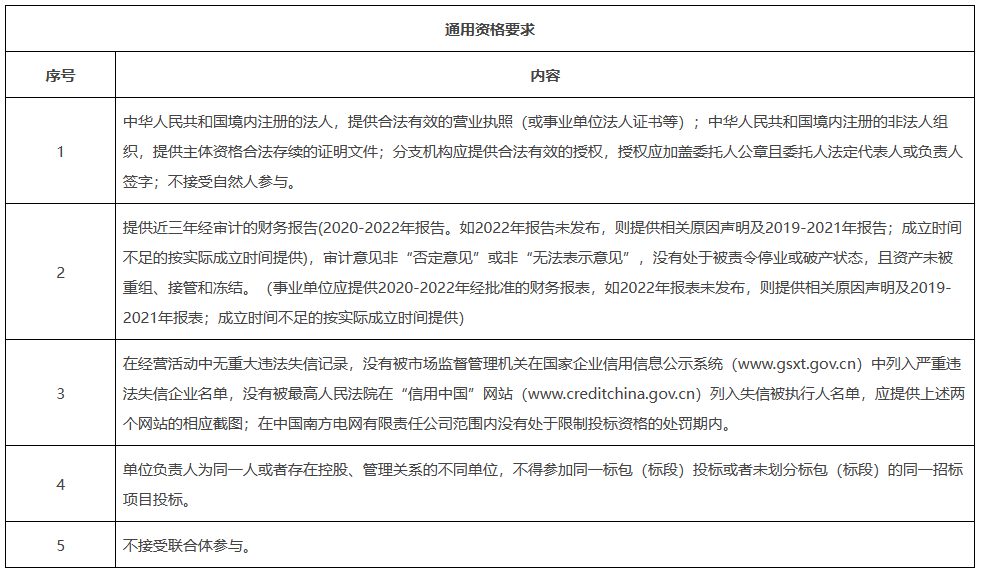
三、投标人资格要求
注:本条款未明确“是否接受联合体投标”的,均视为不接受联合体投标。
投标人如存在以下任一情形,由评标委员会对其作否决投标处理:1.与其他投标人下载招标文件的IP地址、投标文件的CPU序列号及硬盘序列号三者同时一致;2.与其他投标人上传投标文件的IP地址、投标文件的CPU序列号及硬盘序列号三者同时一致;3.与其他投标人的投标文件网卡MAC地址一致。
如采购项目最小独立评审单元(标的/标包/标段)出现上述任一情形,将否决投标人响应该采购项目及同一采购项目后续采购的全部投标文件。如经查实投标人存在围标串标情形的,依据南方电网公司供应商管理相关规定,对相关投标人实施不接受投标处罚。
四、招标文件的获取
本项目招标人通过南方电网公司供应链统一服务平台(登录网址: http://www.bidding.csg.cn)实施电子化招标投标。凡有意参加投标者,请于2023年12月05日10时00分00秒至2023年12月11日17时00分00秒,登陆供应链统一服务平台,确定要购买的项目、标的、标包,在系统下载加盖招标代理机构电子章的电子版招标文件,过期无法获取。
4.1完成供应商登记:按国家电子招标投标法有关规定和电子交易平台技术要求,凡有意参加投标者,需先行完成系统登记注册和审核(具体见2016年3月1日网站发布的南方电网公司供应商登记公告),提交登记信息时请选择“中国南方电网有限责任公司”为审核单位,已完成本步骤的可忽路。供应商要为注册登记、审核预留足够的时间,由于自身原因无法及时获取招标文件的,后果由供应商自行承担。
4.2数字证书办理:如本项目需使用数字证书,须在本项目投标文件递交截止时间前完成供应商数字证书办理(办理流程见网站下载中心数字证书办理指南),已完成本步骤的可忽略。供应商要为数字证书办理预留足够的时间,由于自身原因造成无法投标的,后果由供应商自行承担。
4.3供应商登记、供应链统一服务平台操作、数字证书办理咨询电话:
供应商登记咨询电话:4008100100转1
供应链统一服务平台操作咨询电话:4008100100转3
数字证书办理咨询电话:400-666-3999
电话咨询时间:周一至周五上午8:30-12:00,下午14:00-17:00
注:本项目不再发出纸质版招标文件,本项目招标文件的获取方式不接受除上述方式外的其他方式获取。
4.4对招标文件的澄清提问:在2023年12月12日17时00分00秒前,通过南方电网供应链统一服务平台提交关于招标文件的澄清问题
五、投标文件的递交
5.1投标文件递交份数与方式
5.1.1通过南方电网公司供应链统一服务平台(www.bidding.csg.cn)递交投标文件,并以此为准;
5.1.2本次招标采用全电子无纸化投标,投标人必须于规定的截标时间前按招标文件要求在南方电网公司供应链统一服务平台完成投标文件上传,无需再另行制作并递交纸质版投标文件及U盘电子版投标文件。未按要求在南方电网公司供应链统一服务平台制作或上传投标文件的,造成的一切后果由投标人自行承担;
5.1.3商务文件、技术文件与报价文件均以标包为单位递交。
5.2投标文件递交及开标安排:
5.2.1投标文件递交时间:2023年12月05日10时00分00秒至2023年12月27日14时00分00秒。
5.2.2递交方式:通过南方电网公司供应链统一服务平台(www.bidding.csg.cn)递交电子投标文件,并以此为准。
5.2.3截标/开标时间:2023年12月27日14时00分00秒。
逾期递交上传的投标文件,招标人或其招标代理机构将不予受理。
5.2.4开标地点:南方电网公司供应链统一服务平台(http://www.bidding.csg.cn)。
5.2.5开标结果及异议:投标人可于开标结束后1小时内在南方电网供应链统一服务平台上查看项目解密情况,并完成系统确认,如逾期未确认则视为同意开标结果。
六、发布公告的媒介
本次招标公告在“中国招标投标公共服务平台(www.cebpubservice.com)及南方电网公司供应链统一服务平台(www.bidding.csg.cn)”发布,
七、投标文件不予受理情况
7.1通期递交的。
7.2未通过正规渠道获取招标文件的投标人,所提交的投标文件。
7.3如有投标保证金要求,且投标人未缴纳投标保证金。
7.4通过公告规定以外的方式,如邮寄、传真、电子邮件等方式递交投标文件的。
7.5投标人未按要求对投标文件进行上传、加密等的。
八、监督部门
投标人(供应商))或者其他利害关系人认为本次采购活动不符合法律、法规、规章规定的,可以向有关监督部门投诉,投诉应有明确的请求和必要的证明材料。
监督投诉机构名称:南方电网数字企业科技(广东)有限公司财务经营部;
监督投诉机构电话: 020-85737447;
监督投诉机构邮箱: sqkj_gyljd@csg.cn。
九、联系方式
招标人:南方电网数字企业科技(广东)有限公司
联系人:赵工
电话:4008100100转2
招标代理机构:南方电网供应链集团有限公司
地址:广州市天河区天河路178号南方电网供应链集团有限公司
联系人:肖工
电话:4008100100转2
招标人或其招标代理机构机构主要负责人(项目负责人)︰宋义林
招标人或其招标代理机构机构名称:南方电网供应链集团有限公司【盖章位置】
2023年12月05日