欢迎访问 必威比赛 !
官方微信
|
设为首页
|
加入收藏
首页
必威首页登陆平台官网入口
电力科技
企业动态
数智电力
智能发电
Betway官方网站
光伏储能
88必威官方网站
CPEM云课堂
app必威体育
通知公告
会展
会议
展览
特高压
当前位置:
首页
>
CPEM推荐
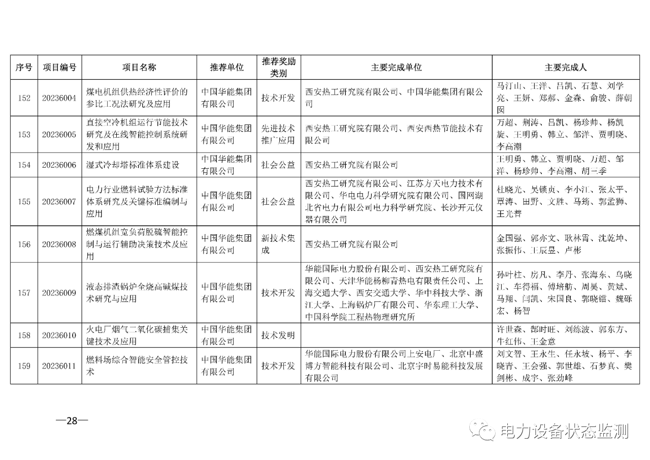
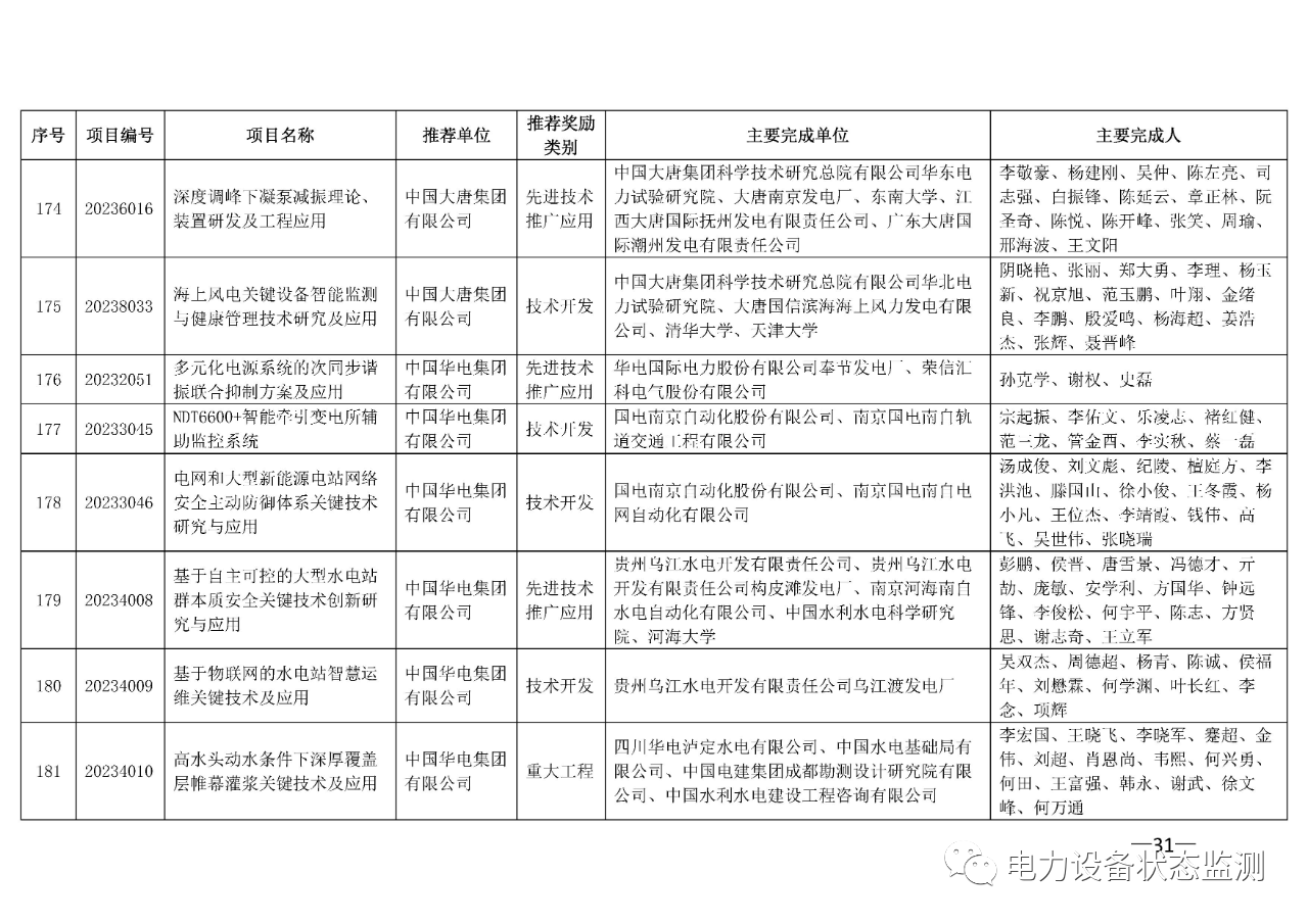
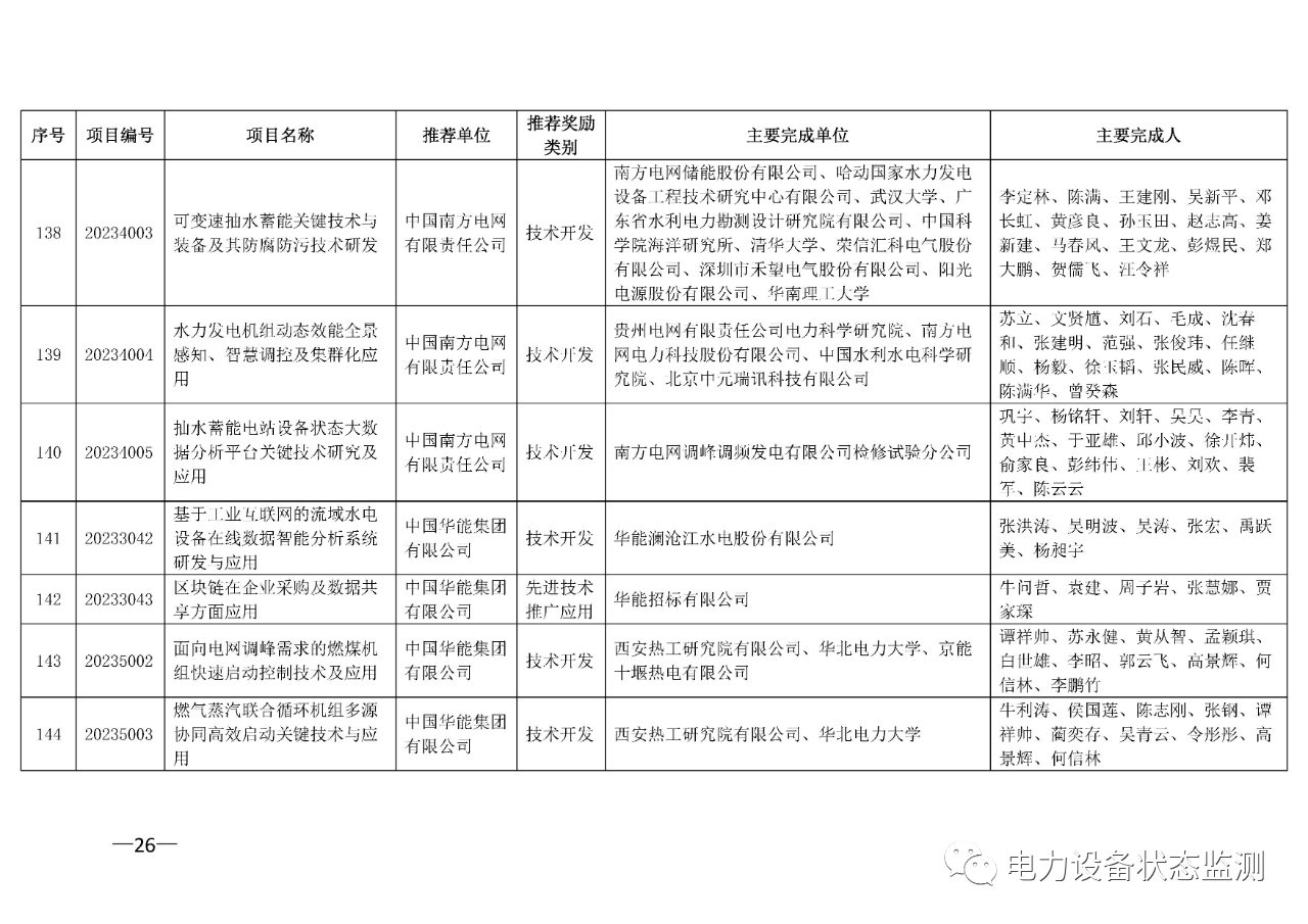
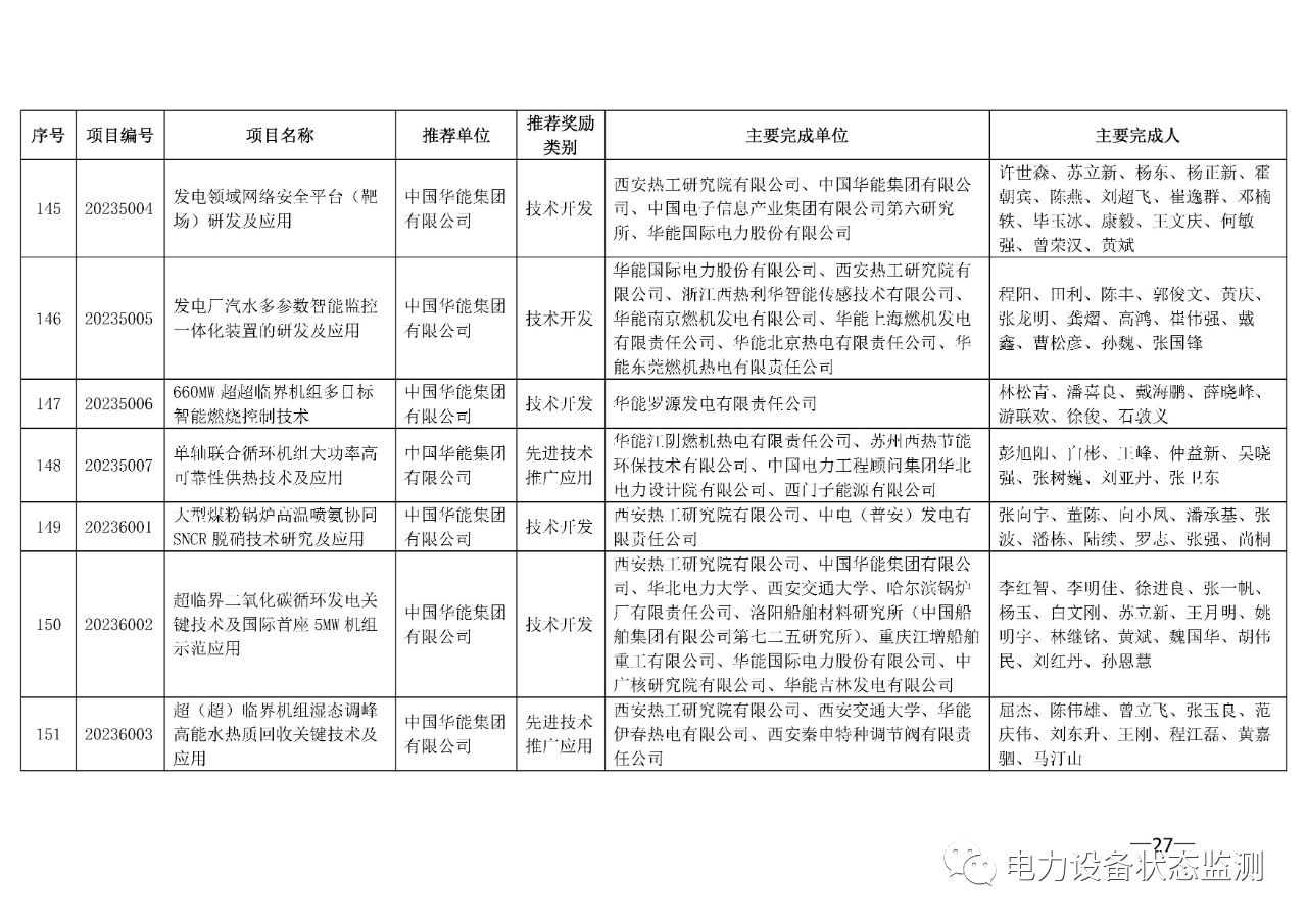
2023年度电力科学技术奖受理情况公示,候选项目433项、人物奖候选人188人
2023-07-31
分类:CPEM推荐 / CPEM推荐
来源:中国电机工程学会
【必威比赛 】
分享到:
上一篇:
关于“火电厂及智慧电厂”我们采访了chatGPT
下一篇:
局部放电!我们问了ChatGPT 15个局部放电问题
相关文章
国家能源局就《可再生能源绿色电力证书核发和交易规则》答记者问
09-06
国家能源局印发《可再生能源绿色电力证书核发和交易规则》!
09-06
国网湖北电力:全天候实时监测全省配网台区负荷情况
09-06
国网重庆电力董事长刘勇:做好“电-碳”协同研究 加强绿电、碳交易相关机制衔接
09-05
国网安徽电力应用无人机低空安全管控平台
09-05
国网冀北电力董事长张玮:持续扩大绿电交易规模
09-05
政策解读 | 十一部门:推动出台鼓励企业使用绿色电力的政策等措施
09-05
国网冀北电力董事长张玮:贯彻党的二十届三中全会精神 开辟“两个标杆”建设新局...
09-05
南方电网完成第二批新型电力系统示范区验收
09-04
国网华北分部:坚持创新引领 加快建设新型电力系统
09-04
编辑推荐
12个电力大模型案例
03-07
刚刚,政府工作报告对能源电力提...
03-05
国网建设路线“44345”是什么?
02-22
数智化坚强电网⑤:“五大价值”
02-21
数智化坚强电网④:“四大功能”
02-21
国网公司“两会”报告名词解释
02-20
预测核心指标连续排名第一!国网...
01-30
中国华能历任“一把手”介绍
01-29
国网湖南电科院:建设数字化质检...
01-29
南方电网历任"一把手"介绍
01-29
合作伙伴
网站首页
|
联系我们
|
关于我们
|
一站式服务
|
活动定制
|
广告服务
|
法律声明
必威比赛 © 2016 版权所有 ICP备案号:
沪ICP备16049902号-7
map