南方电网公司2023年配网设备第一批框架招标项目中标公告
南方电网公司2023年配网设备第一批框架招标项目(招标编号:G2700022001580324),确定中标人如下
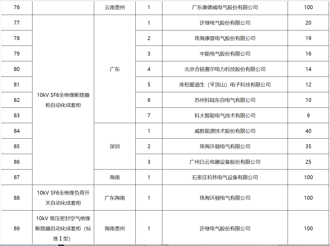
中标人信息










其他
请中标人按要求登陆中国南方电网有限责任公司供应链统一服务平台(http:/www.bidding.csg.cn),查看并下载中标通知书。
联系方式
招标人: 中国南方电网有限责任公司
联系人: 李工
招标代理机构: 南方电网供应链集团有限公司地址:广州市天河路178号
联系人: 刘工
电话: 4008100100-2
招标人 (或招标代理机构)主要负责人或授权的项目负责人: 杨锋
招标人或其招标代理机构名称: 南方电网供应链集团有限公司[盖章位置]
2023年8月7日