欢迎访问 必威比赛 !
官方微信|设为首页|加入收藏
cpem标语
   
顶部动图
金巡奖
  • 金智信息
  • 国电南自
  • 深圳普宙
  • 北新防水
  • 国网信通
  • 中国交建
当前位置:首页 > CPEM推荐

招标!9.6亿!南网公司“数字变电站”招标(包含传感器、红外球机/枪机、变压器状态监测装置等)

2023-08-21分类:CPEM推荐 / CPEM推荐来源:中国南方电网供应链统一服务平台
【必威比赛 】

南方电网公司2023年数字变电站和智能配电系列传感终端物资第二批框架招标项目招标公告


(招标编号:CG2700022001608469



招标条件

南方电网公司2023年数字变电站和智能配电系列传感终端物资第二批框架招标项目(编号:CG2700022001608469),已由项目审批部门批准,项目资金来源已落实,招标人为中国南方电网有限责任公司。本项目已具备招标条件,现进行公开招标。

项目信息

(一)项目名称:

南方电网公司2023年数字变电站和智能配电系列传感终端物资第二批框架招标项目

(二)项目所在地区:

广东、广西、云南、贵州、海南

(三)招标人:中国南方电网有限责任公司

(四)采购方式:公开招标

(五)招标方式:框架

(六)项目类别:货物

(七)资金来源:自筹资金

(八)资格审查方式:资格后审

(九)招标代理机构:

南方电网供应链集团有限公司

(十)框架招标有效期:至2024年7月30日


各标包框架采购协议承诺的采购金额见本公告《标的物清单》中标包金额,采购金额允许上下限浮动比例(-20%,+50%)。协议期未满,实际采购量达到承诺采购量上限时,应提前终止框架协议。协议期届满,中标人实际采购量在承诺采购量上下限之间的,按期终止框架协议;实际采购量未达到承诺采购量下限的,应延长协议有效期限,延长期限原则上不超过一年(在延长期内,该框架协议的实际采购量达到下限时立即终止框架协议,延长期满仍未达到下限,自动终止框架协议)。对于因国家、行业或企业有关标准发生调整,原有规格型号已不能满足安全、生产要求且供应商无法供应对应品类新式型号的,经协商可提前终止协议。当框架协议有效期(含延长期)内发生中标供应商被取消中标资格,除有特殊采购需求情形外,自被取消中标资格之日起框架合同自动终止,其未履行合同部分的供应量优先采用其他供应商足额部分进行弥补,仍然有缺额的,则剩余份额按照其他供应商中标相对比例重新分配。

项目概况和招标范围

(一)项目概况

按南方电网公司2023年集团物资集中采购工作计划,稳步推进南方电网公司数字变电站和智能配电项目建设实施,超高压公司、广东、广西、云南、贵州、海南电网公司和深圳供电局7家单位申报了项目配套电气负荷监测、设备状态监测、视频监控类、环境安防类等21类物资招标采购的有关需求,根据年度采购计划组织开展本批次的框架招标工作。本项目为非涉密项目。本项目为集团采购项目。


(二)招标范围

本批次框架招标范围包括数字变电站系列传感以及智能配电系列传感终端共21类物资,分别为:低压导轨式电流模块、微型智能电流传感模块、低压面板式电流模块、配电物联低压智能开关、电缆头温度监测装置、干式变压器状态量监测装置、红外高清枪机、红外高清球机、门状态传感器、配变红外热成像监测装置、配电局放监测装置、气体传感器、视频云节点、水浸传感器、温湿度传感器、烟露监测传感器、油浸变压器状态监测装置、智能视频云节点、10kV台架变综合配电箱、变压器铁心接地电流在线监测装置、色谱型变压器油中溶解气体在线监测装置。需求单位为广东、广西、云南、贵州、海南电网公司,超高压公司和深圳供电局。


(三)标的物清单

备注:

1.除不受限制的特殊包外,一个投标人在一个品类中最多只能中不超过最大中标包数的标包。

⒉.如某个品类的需求单位实际需求数量或金额较少,不能满足框架分配比例的,最终比例以实际签约情况为准。根据技术要求或实际需求,可按实际要求选择供应商。


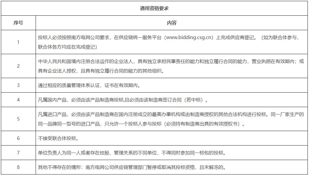
投标人资格要求

注:

1.业绩要求时间以月为单位,近三年为投标截止时间前36个月。

2.如包内存在不同类别的设备材料,投标人须分别满足包内各类别设备材料的商务资格及技术要求方可视为满足此包的资格要求。

3.对于同一标包内的特殊要求设备、新产品或个别规格超出了上述要求的非标设备,由评标委员会参照资格要求进行评议,决定是否认同其符合资格。


招标文件获取

(一)完成供应商登记

在本项目招标文件发售截止时间前完成南方电网公司供应链统一服务平台(新平台)供应商登记《登录网址: www.bidding.csg.cn)(具体见《供应链统一服务平台登录及业务说明操作指引》,具体下载路径为: http:/www.bidding.csg.cn/down/1200297623.jhtml)提交登记信息时请选择“中国南方电网有限责任公司”为审核单位,已完成本步骤的可忽略。供应商要为注册登记、审核预留足够的时间,由于自身原因无法及时获取招标文件的,后果由供应商自行承担。


(二)数字证书办理

在本项目投标文件递交截止时间前完成供应商数字证书办理(办理流程见网站下载中心数字证书办理指南),已完成本步骤的可忽略。供应商要为数字证书办理预留足够的时间,由于自身原因造成无法投标的,后果由供应商自行承担。


(三)招标文件获取

凭系统账号、密码登陆供应链统一服务平台,确定要获取的项目、标的、标包,在系统下载加盖南方电网供应链集团有限公司电子章的电子版招标文件。

本次采购在供应链统—服务平台(新系统)中开展,具体操作路径如下:

购标路径:门户网站->点击供应商登录->选择供应链统—服务平台(新系统)->购标管理;投标路径:门户网站->点击供应商登录->选择供应链统—服务平台(新系统)->投标管理;

服务费缴纳路径:门户网站->点击供应商登录->选择供应链统一服务平台(新系统)->服务费与退费;

投标助手下载路径:门户网站->点击供应商登录->选择供应链统─服务平台(新系统)→>购标管理-项目参加及文件下载-可下载项目。


(四)供应链统一服务平台发售招标文件时间

供应链统一服务平台发售招标文件时间:2023年08月17日17时00分00秒至2023年08月24日17时00分00秒。过期无法获取。


(五)供应商登记、供应链统一服务平台操作、数字证书办理咨询电话

供应商登记咨询电话:4008100100转1

供应链统一服务平台操作咨询电话:

4008100100转3

数字证书办理咨询电话:400-666-3999

电话咨询时间:周一至周五上午8:30-12:00,下午14:00-17:00


投标文件的制作和递交

(一)投标文件递交方式

1.通过南方电网供应链统一服务平台(www.bidding.csg.cn)递交投标文件,并以此为准。

⒉.本次招标采用全电子无纸化投标,投标人必须于规定的截标时间前按招标文件要求在南方电网公司供应链统一服务平台完成投标文件上传,无需再另行制作并递交纸质版投标文件及U盘电子版投标文件。未按要求在南方电网公司供应链统一服务平台制作或上传投标文件的,造成的一切后果由投标人自行承担。


(二)投标文件递交时间、截止时间

供应链统一服务平台投标文件开始递交时间:2023年08月17日17时00分00秒,截止时间:2023年09月18日10时00分00秒


(三)投标保证金

保证金按物资品类收取,金额见下表:


(四)计算机硬件特征码审查要求

为进一步规范招投标活动,维护公平竞争的市场环境,本项目对投标人在招标文件下载、投标文件制作及上传过程中产生的计算机硬件特征码严格审查。投标人如存在以下任一情形,由评标委员会对其作否决投标处理:

1.与其他投标人下载招标文件的IP地址、投标文件的CPU序列号及硬盘序列号三者同时一致;

2.与其他投标人上传投标文件的IP地址、投标文件的CPU序列号及硬盘序列号三者同时一致;

3.与其他投标人的投标文件网卡MAC地址一致。

如本招标项目最小独立评审单元(标的)出现上述任一情形,将否决投标人响应本采购项目及同一采购项目后续采购的全部投标文件。


(五)其它注意事项

如投标文件存在围标串标情形的,将依据南方电网公司相关规定,对相关投标人实施不接受投标处罚。请各投标人高度重视投标诚信,对投标文件中存在生产制造能力、业绩合同、发票、服务网点等造假的情形,一经查实,招标人将严格按照国家法律法规及《南方电网公司供应商失信扣分管理细则》等有关制度进行严肃处理。


开标时间及地点

(一)开标时间:2023年09月18日10时00分00秒


(二)开标地点:南方电网供应链统─服务平台


(三)其它注意事项:本次招标采用在线开标,不设现场开标环节。投标人可于开标结束后三小时内在南方电网供应链统一服务平台上查看项目解密情况,并完成系统确认,如逾期未确认则视为同意开标结果。


发布公告的媒介

本次招标公告在“中国招标投标公共服务平台(www.cebpubservice.com)及南方电网公司供应链统一服务平台(www.bidding.csg.cn)”上发布。


其他公告内容


异议及投诉

(一)潜在投标人或者其他利害关系人对本项目的招标文件有异议的,应当在投标截止时间10日前以书面形式提出。异议文件应当包括下列内容:

1.提出异议人的名称、地址及有效联系方式;

⒉.异议事项;

3.有效线索和相关证明材料。

提出异议人是法人的,异议文件必须由其法定代表人或者授权代表签字并盖章,同时还需提交授权委托书;其他组织或自然人提出异议的,异议文件必须由其主要负责人或提出异议人本人签字,并附有效身份证明复印件,由本人提交。异议人不得以异议为名排挤竞争对手,进行虚假、恶意异议,阻碍招标投标活动的正常进行。

递交方式:通过传真并当面递交。传真:020-38124578,联系电话:4008100100转2。递交地址:广州市天河区天河路188号新天河宾馆2楼南方电网供应商服务大厅。


(二)投标人(供应商)或者其他利害关系人认为本次采购活动不符合法律、法规、规章规定的,可以向有关监督部门投诉,投诉应有明确的请求和必要的证明材料。

监督投诉机构名称:

南方电网公司供应链管理部监督专业团队

监督投诉专用电话:020-36621591

监督投诉专用邮箱: nwgyljd@csg.cn


十一

联系方式

招标人:中国南方电网有限责任公司

联系人:李工

招标代理机构:南方电网供应链集团有限公司

地址:广东省广州市天河路178号

联系人:陈工

电话:4008100100转2转0


招标人(或招标代理机构)主要负责人或授权的项目负责人(签名)∶杨锋

招标人或其招标代理机构名称:南方电网供应链集团有限公司(盖章)【盖章位置】

2023年08月17日




分享到:
相关文章
合作伙伴
  • 1
  • 2
  • 3
  • 4
  • 5
  • 6
  • 7
  • 8
  • 10
  • 11
  • 12
  • 13

logo.png

必威比赛  © 2016 版权所有    ICP备案号:沪ICP备16049902号-7

Baidu
map