欢迎访问 必威比赛 !
官方微信|设为首页|加入收藏
cpem标语
   
顶部动图
金巡奖
  • 金智信息
  • 国电南自
  • 深圳普宙
  • 北新防水
  • 国网信通
  • 中国交建
当前位置:首页 > CPEM推荐

招标!339万元!广东电网基于直流配电技术的灵活配电网发展及应用研究等4个专题项目招标

2023-08-22分类:CPEM推荐 / CPEM推荐来源:南方电网供应链统一服务平台
【必威比赛 】

2023年广东电网有限责任公司基于直流配电技术的灵活配电网发展及应用研究等4个专题项目招标公告


(招标编号: CG0300022001614749



2023年广东电网有限责任公司基于直流配电技术的灵活配电网发展及应用研究等4个专题项且(招标编号:G0300022001614749),已由项目审批机关批准,招标人为广东电网有限责任公司。本项目已具备招标条件,现进行公开招标。


项目信息

(一)项目名称:2023年广东电,网有限责任公司基于直流配电技术的灵活配电网发展及应用研究等4个专题项目

(二)招标人:广东电网有限责任公司

(三)招标代理机构:南方电网供应链(广东)有限公司

(四)资金落实情况:已落实

(五)资金来源情况说明: 自筹资金

(六)项目类别:服务类

(七)资格审查方式:资格后审


项目概况和招标范围

(一)标的清单及分包情况如下::

(二)项目概述

本项目包含4个标的,共4个标包。

标的1: 基于直流配电技术的灵活配电网发展及应用研究

基于直流配电技术的灵活配电网发展及应用研究:伴随新型电力系统建设和发展,对配电网的灵活性和调控能力提出了更高要求,本项目主要分析现阶段直流配电风技术经济成款度,探索可推广的中低压配电网直流技术应用方式,通过直流技术与现有配电网架构的融合,打造多层级协同运行和资源优化配置的配电系统新形态


标的2: 基于多层次协同的全电压等级配电网可靠性规划技术研究

基于多层次协回的全电压等级配电网可靠性规划技术研究:当前供电可靠性规划研究主要局限于中压配电网,为适应新形势的发展及促进研究成果的转化与落地,仍需进一步开展深化研究,本项目结合国内外高中低压即电网网架规划及供电可靠性管理、技术研究现状调研,面向可靠性量化目标,开展全电压等级配电网协同规划研究,提出适用于广东电网的全电压等级配电网可靠性快速评估算法,研究考虑可靠性与经济性均衡的配电网网架结构与自动化协同配置方案。


标的3: 基于资产全生命周期理论的配电网规划项目优选研究

基于资产全生命周期理论的配电网规划项目优选研究:开展中乐配电网规划项目优洗方法现状问题分析,提出中低乐图电网设备级全生命周期成木计算模型,提出基于资产全生命周期计算模型的中低压即电网关键设备退运更换策略,提出基于资产全生命周期成本与缺供电量的配电网基建项目优洗模型,对不同地区的配网基建项目优选模型的差异性进行研究。


标的4:配电网工程可研数字化应用路径研究

配电网工程可研数字化应用路径研究:在数字化转型背景下,即电网工程可研数字化的推进是实现整个到电工程教字化的必经之路。本项目结合广东电网配电网可研工程实际,研究配电网工程可研阶段可实现数字化应用的流程和模块,分析配电网工程可研成果三维数字化优势及适用场景,研究配电网工程可研成果三维数字化的深度要求,提出广东配电网工程可研数字化应用实施路径,明确可研数字化总体系统架构。


(三) 招标范围:

1、标的1: 基于直流配电技术的灵活配电网发展及应用研究

(1)从技术性和经济性两方面,研究中低压直流配电的技术发展、成熟度和典型应用场景。

(2)面向分布式能源就近消纳,研究以低压台区为载体的低压配电网平衡单元聚合方法和技术原则。

(3)针对低压配电网平衡单元,提出交直流混合、纯交流、纯直流等不同形态下的典型构网模式。

(4)研究基于直流配电网技术的低压配电网平衡单元柔性互联方法和技术原则。

(5面向低压配电网平衡单元柔性互联、中压馈线柔性互联,提出适应分布式能源高比例接入的灵活配电网架构与演化发展模式

(6)提出基于直流配电技术的灵活配电网规划技术原则。


2、标的2: 基于多层次协同的全电压等级配电网可靠性规划技术研究

(1)调研总结国内外高中低压配电网网架规划及供电可靠性管理、技术研究现状,提出适合省域级计算的数据存储、计算架构.

(2)研究基于多层级协同的全电压等级配电网可靠性一体化评估技术,提出适用于广东电网的全电压等级配电网可靠性快速评估算法。

(3)研究考虑大规模新能源接入的供电可靠性理论评估方法

(4)研究考虑可靠性与经济性均衡的配电网网架结构与自动化协同配置方案


3、标的3: 基于资产全生命周期理论的配电网规划项目优选研究

(1)中压配电网规划项目优选方法现状问题分析;

(2)中低压配电网设备级的资产全生命周期成本计算模型研究,提出配电网关键设备资产全生命周期成本实用化计算方法:3)基于全生命周期计算模型的中低压配电网关键设备退运更换策略研究,分析不同场景下不同设备的退运更换项目的边界条件和准入规则:(4)提出基于资产全生命周期成本与缺供电量的配电网基建项目优选模型,以投资收益率为核心评价指标进行项目优选策略研究;

(5)不同地区的配网基建项目优选模型的差异性研究。


4、标的4: 配电网工程可研数字化应用路径研究

(1)调研国内外配电网工程可研数字化技术应用现状,

(2)研究配电网工程可研阶段可实现数字化应用的流程和模块

(3)研究适应广东的配电网工程可研数字化应用路径方法

(4)分析配电网工程可研成果三维数字化优势及适用场景,研究配电网工程可研成果三维数字化的深度要求

(5)研究提出广东配电网工程可研数字化应用实施路径,明确可研数字化总体系统架构。


(四)服务期: 自合同签订之日起至2024年12月31日止,具体以合同签订时间为准


(五)报价方式:本项目采用固定总价报价,每个标的只能有一个有效报价,且不高于最高限价金额为有效报价。


(六)结算方式: 总价包干,中标价即为合同结算价。



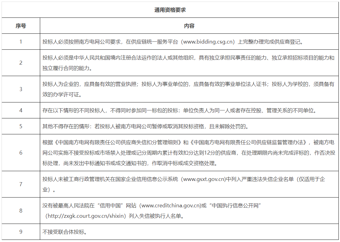
投标人资格要求

招标文件的获取

1、本项目招标人通过南方电网公司供应链统一服务平台(登录网址: http:/www.bidding.csg.cn)实施电子化招标投标。凡有意参加投标者,请于2023年08月18日20时00分00秒至2023年09月01日20时00分00北京时间,下同),登陆供应链统一服务平台(http://www.bidding.csg.cn) 下载电子版招标文件。


2、本次招标不收取招标文件工本费,投标人在规定时间内登录中国南方电网供应链统一服务平台,勾选需要投标项目的标包后提交,系统自动确认,确认成功后可下载电子版招标文件。


重要提醒:

1.投标人存在以下情形的,评标时将予以否决投标处理: @与其他投标人下载招标文件的IP地址、投标文件的CPU序列号及硬盘序列号三者同时一致。@与其他投标人上传投标文件的IP地址、投标文件的CPU序列号及硬盘序列号三者同时一致。与其他投标人的投标文件网卡MAC地址致,如采购项目最小独立评审单元(标的/标包/标段)出现上述任一情形,将否决投标人响应该采购项目及同一采购项目后续采购的全部投标文件。


2.按国家电子招标投标法有关规定和电子交易平台技术要求凡有意参加投标者,需先行完成系统登记注册和审核(具体操作请参考《阳光电子商务平台供应商登记注册操作手册》、《阳光电子商务平台承包商登记注册操作手册》(可在中国南方电网供应链统一服务平台网站下载中心查阅下载)),并办理供应商数字证书(具体操作请参考《关于南方电网公司电子商务系统数字证书升级的通知》附件《字证书办理指南2.0》、《关于电子商务系统数字证书升级的说明》 (可在中国南方电网供应统一服务平台网站下载中心查阅下载》),为游免助误投标,请提前完成供应商登记(选择网公司或各省公司作为审核单位均可,审核进度及结果请咨询相应审核单位),审核通过后,供应商凭申请的账号、密码登录中国南方电网供应链统一服务平台进行投标活动,并在投标截止前办理数字证书。


3.供应商在下载招标文件前需要完成注册登记并审核通过,供应商要为注册登记预留足够的时间,由于供应商自身的原因,下载招标文件。截止时间前尚未完成注册登记审核造成无法下载招标文件的,后果由投标人承担。


4.供应商必须在投标截止日期前完成数字证书的办理(加密项目使用),供应商要为数字证书办理预留足够的时间,由于供应商自身原因造成无法投标的,由供应商承担责任。


5.凡有意参加投标者,请在发标时间内完成系统确认的操作(投标人选择需要投标的标包后提交,系统自动确认),由于投标人自身原因,发标时间内未完成系统确认而无法下载招标文件的,后果由投标人承担


6.投标人须使用南方电网电子招投标平台投标文件制作客户端查看招标文件和制作投标文件。具体操作请参考《供应链统一服务平台用户手册》 (可在系统界面“组件下载”中查阅和下载)。


(1)如果本次采购在原供应链统一服务平台中开展:

供应商对于南方电网原供应链统一服务平台相关操作的其他疑问可参见 《供应链统一服务平台操作手册》,其具体下载路径为http://www.bidding.csg.cn/down/1200251091.jhtml

本次采购在供应链统一服务平台中 (原系统)开展,具体操作路径如下:

购标路径: 门户网站->点击供应商登录->选择供应链统一服务平台(原系统) ->购标管理

投标路径:门户网站->点击供应商登录->选择供应链统一服务平台 (原系统) ->投标管理

服务费缴纳路径:门户网站->点击供应商登录->选择供应链统一服务平台(原系统)->服务费与退费

投标助手下载路径:门户网站->点击供应商登录->选择供应链统一服务平台(原系统)->日堂管理->组件下载


(2)如果本次采购在新供应链统一服务平台中开展:

供应商对于南方电网新供应链统一服务平台相关操作的其他疑问可参见《供应链统一服务平台(新系统)操作手册》,其具体下载路径为:http://www.bidding.csg.cn/down/1200297623.jhtml.


本次采购在供应链统一服务平台(新系统)中开展,具体操作路径如下:

购标路径: 门户网站->点击供应商登录->选择供应链统一服务平台(新系统) ->购标管理

投标路径: 门户网站->点击供应商登录->选择供应链统一服务平台(新系统) ->投标管理

服务费缴纳路径: 门户网站->点击供应商登录->选择供应链统一服务平台(新系统) ->服务费与退费

投标助手下载路径:门户网站->点击供应商登录->洗择供应统一服务平台(新系统)->购标管理-项参加及文件下载-可下载项目


投标文件的递交

1.通过南方电网公司供应链统一服务平台(www.bidding.csg.cn)递交投标文件,并以此为准;

2.本次招标采用全电子无纸化投标,投标人必须于规定的截标时间前按招标文件要求在南方电网公司供应链统一服务平台完成投标文件上传,无需再另行制作并递交纸质版投标文件及U盘电子版投标文件。未按要求在南方电网公司供应链统一服务平台制作或上传投标文件的,造成的一切后果由投标人自行承担。潜在投标人在获取招标文件后,经查看认为不符合相关采购要求或无意愿参与的,可自行决定不参与本项目(标的/标包)的投标,且不得上传相关文件至系统,即视为自动放弃投标。

3.

电子投标文件开始递交时间: 2023年08月18日20时00分00秒

4.投标截止时间: 2023年09月13日09时00分00秒



开标时间及地点

时间: 2023年09月13日09时00分00秒

地点: 本项目实行在线电子化开标,不再采用指定地点集中开标的方式。


异议

1.异议的受理机构

受理机构: 南方电网供应链(广东) 有限公司

地址:广州市天河区黄埔大道西平云路163号广电平云广场B塔5层

邮编: 510630

受理邮箱: wuliufuwudating@gdwl.csg.cn


2.异议书的格式及要求

(1)异议书中应包含导议提出人名称、联系人及联系方式、异议对象、异议事项的基本事实,相关请求及主张,有效线索和相关证材料等信息异议书格式详见附件《异议书 模板)》

(2)异议书必须由其法定代表人及授权代表签字并加盖单位公章;由其他利害关系人提出的异议,还需出示异议提出人与本次投标存在利害关系的证明文件,并附有效身份证明复印件。

(3)各投标人或其他利害关系人对投标文件等存有异议的,可以将异议书签字盖章后,连同其他附件资料以现场递交或邮高的方式在规定时间内提出;采用邮方式提出的异议,可以在规定时间内先以电子邮件方式提出,但异议书必须在电子邮件发出的当天同时寄出。


3.异议提出的时限

(1)对资格预审文件的内容有异议的,应当在提交资格预审文件截止时间两天前提出

(2)对招标文件的内容有异议的,应当在投标截止时间十天前提出;

(3)对开标有异议的,应当在开标时限内在现场或通过系统质疑环节提出

(4)对评标结果有异议的,应当在中标候选人公示期内提出。


4.异议不予受理的情形

(1)异议提出人不是投标人,或未能提供与本次投标存在利害关系证明文件的其他利害关系人;

(2)涉及的事项不具体,且未提供有效线索,难以查证的:

(3)提供的资料未提供异议提出人的真实名称、有效联系方式、法定代表人签字和加盖单位公章的:

(4)超过异议提出时效的 (以收到异议书日期为准; 采用邮方式的,以邮戳日期为准);

(5)已经作出处理决定,并且异议提出人没有提出新的证据的;

(6)涉及招标评标过程具体细节、其他投标人的商业秘密或其他投标人的投标文件具体内容但未能说明内容真实性和来源合法性的:(7)缺乏事实根据或者法律依据的,或者投诉人捏造事实、伪造材料或者以非法手段取得证明材料的。


5.恶意行为的处罚

异议提出人不得以投诉为名排挤竞争对手,不得进行虚假、恶意投诉,阻碍招标投标活动的正常进行。经核查发现所提出的异议或投诉存在证告、故意扰乱招投标秩序等恶意行为,将按照《中国南方电网有限责任公司供应商失信扣分管理细则》进作扣分处理并上报网公司。


其他公告内容

无。


业务监督部门

单位名称: 广东电网有限责任公司供应链管理部

电子邮箱:gylts@gd.csg.cn

联系电话: 020-85126187


联系方式

1.咨询电话:

业务咨询电话: 曾工4008100100-2 (采购业务) -1 (广东电网)

中国南方电网供应链统一服务平台操作咨询电话: 4008100100-3

服务商、代理商、制造商登记备案业务咨询电话: 4008100100-1 (供应商营理业务)-1(广东电网),4008100100-1 (供应商管理业务)-0南网供应链集团)

数字证书办理咨询电话: 400-666-3999

承包商登记业务咨询电话: 020-85126611(广东电网有限责任公司)


2异议联系电话

联系人: 龙小姐、庄小姐、吴小姐

联系电话 (不是业务咨询电话) : 020-85127594、85125332、85121710

温馨提醒:项目业务问题、澄清问题与异议流程、电话不同,请各投标人按照本项目要求辨别问题属性后再根据公告业务咨询方式拔打相应电话,如遇澄清疑问请按照项目文件要求将问题提交至供应链统一服务平台。


3.电话咨询时间: 周一至周五 (节假日除外) 上午8:30-12:00,下午14:00-17:00





分享到:
相关文章
合作伙伴
  • 1
  • 2
  • 3
  • 4
  • 5
  • 6
  • 7
  • 8
  • 10
  • 11
  • 12
  • 13

logo.png

必威比赛  © 2016 版权所有    ICP备案号:沪ICP备16049902号-7

Baidu
map