6月4日,国家能源局发布《关于做好新能源消纳工作 保障新能源高质量发展的通知》(国能发电力〔2024〕44号,以下简称《通知》)。《通知》要求:
加强规划管理。对500千伏及以上配套电网项目,国家能源局每年组织国家电力发展规划内项目调整,并为国家布局的大型风电光伏基地、流域水风光一体化基地等重点项目开辟纳规“绿色通道”,加快推动一批新能源配套电网项目纳规。对500千伏以下配套电网项目,省级能源主管部门要优化管理流程,做好项目规划管理;结合分布式新能源的开发方案、项目布局等,组织电网企业统筹编制配电网发展规划,科学加强配电网建设,提升分布式新能源承载力。
有序安排新能源项目建设。省级能源主管部门要结合消纳能力,科学安排集中式新能源的开发布局、投产时序和消纳方向,指导督促市(县)级能源主管部门合理安排分布式新能源的开发布局,督促企业切实抓好落实,加强新能源与配套电网建设的协同力度。对列入规划布局方案的沙漠戈壁荒漠地区大型风电光伏基地,要按照国家有关部门关于风电光伏基地与配套特高压通道开工建设的时序要求,统筹推进新能源项目建设。
科学确定各地新能源利用率目标。省级能源主管部门要会同相关部门,在科学开展新能源消纳分析的基础上,充分考虑新能源发展、系统承载力、系统经济性、用户承受能力等因素,与本地区电网企业、发电企业充分衔接后,确定新能源利用率目标。部分资源条件较好的地区可适当放宽新能源利用率目标,原则上不低于90%,并根据消纳形势开展年度动态评估。

国家能源局关于做好新能源消纳工作 保障新能源高质量发展的通知
(国能发电力〔2024〕44号)
各省(自治区、直辖市)能源局,有关省(自治区、直辖市)及新疆生产建设兵团发展改革委,北京市城市管理委员会,各派出机构,有关电力企业:
做好新形势下新能源消纳工作,是规划建设新型能源体系、构建新型电力系统的重要内容,对提升非化石能源消费比重、推动实现“双碳”目标具有重要意义。为深入贯彻落实习近平总书记在中共中央政治局第十二次集体学习时的重要讲话精神,提升电力系统对新能源的消纳能力,确保新能源大规模发展的同时保持合理利用水平,推动新能源高质量发展,现就有关事项通知如下。
一、加快推进新能源配套电网项目建设
(一)加强规划管理。对500千伏及以上配套电网项目,国家能源局每年组织国家电力发展规划内项目调整,并为国家布局的大型风电光伏基地、流域水风光一体化基地等重点项目开辟纳规“绿色通道”,加快推动一批新能源配套电网项目纳规。对500千伏以下配套电网项目,省级能源主管部门要优化管理流程,做好项目规划管理;结合分布式新能源的开发方案、项目布局等,组织电网企业统筹编制配电网发展规划,科学加强配电网建设,提升分布式新能源承载力。
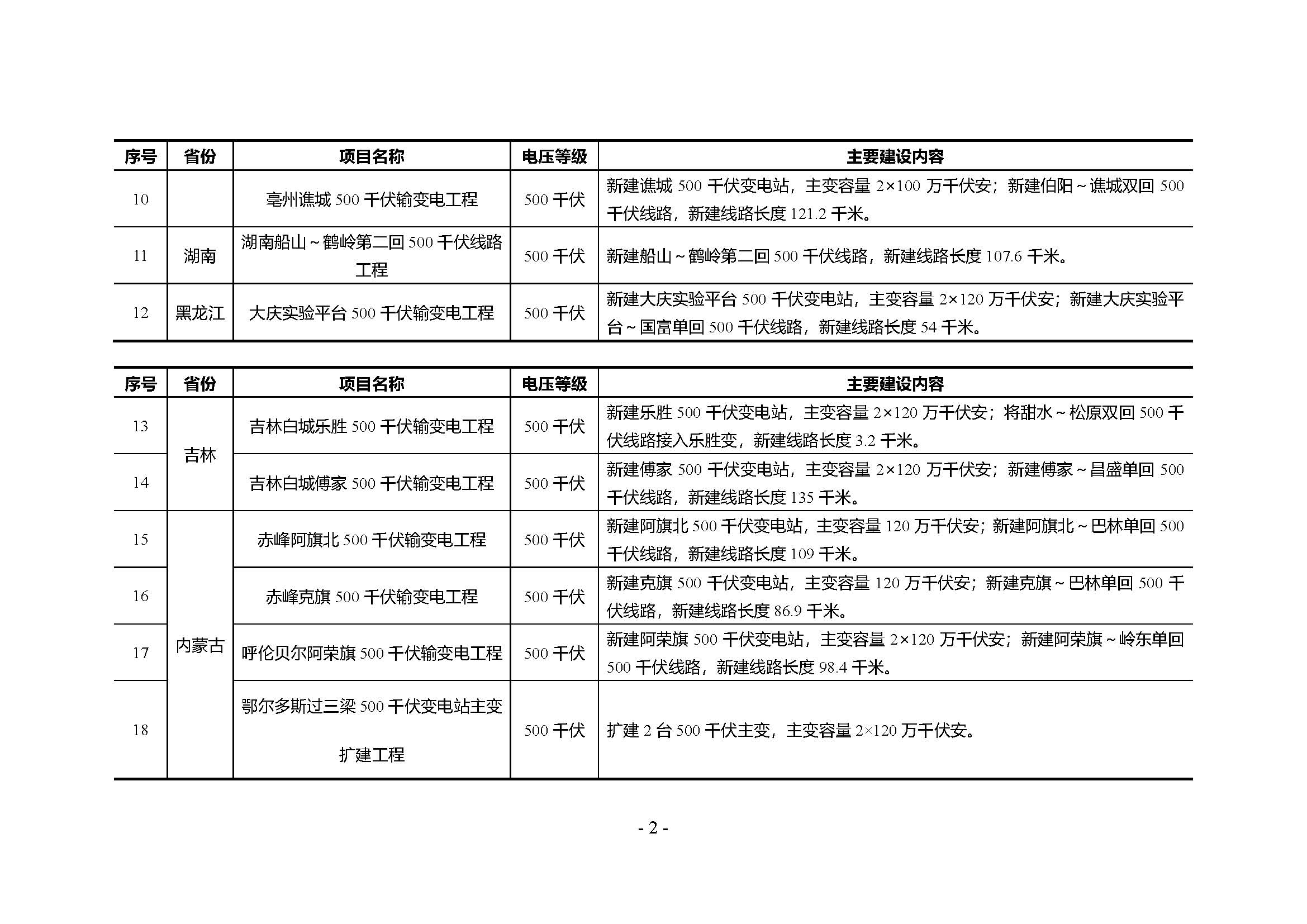
(二)加快项目建设。各级能源主管部门会同电网企业,每年按权限对已纳入规划的新能源配套电网项目建立项目清单,在确保安全的前提下加快推进前期、核准和建设工作,电网企业按季度向能源主管部门报送项目进展情况,同时抄送所在地相应的国家能源局派出机构。电网企业承担电网工程建设主体责任,要会同发电企业统筹确定新能源和配套电网项目的建设投产时序,优化投资计划安排,与项目前期工作进度做好衔接,不得因资金安排不及时影响项目建设。对电网企业建设有困难或规划建设时序不匹配的新能源配套送出工程,允许发电企业投资建设,经电网企业与发电企业双方协商同意后可在适当时机由电网企业依法依规进行回购。为做好2024年新能源消纳工作,重点推动一批配套电网项目建设(详见附件1、2)。
(三)优化接网流程。电网企业要优化工作流程,简化审核环节,推行并联办理,缩减办理时限,进一步提高效率。要按照国家关于电网公平开放的相关规定,主动为新能源接入电网提供服务,更多采取“线上受理”“一次告知”等方式受理接入电网申请。
二、积极推进系统调节能力提升和网源协调发展
(四)加强系统调节能力建设。省级能源主管部门要会同国家能源局派出机构及相关部门,根据新能源增长规模和利用率目标,开展电力系统调节能力需求分析,因地制宜制定本地区电力系统调节能力提升方案,明确新增煤电灵活性改造、调节电源、抽水蓄能、必威体育网站 和负荷侧调节能力规模,以及省间互济等调节措施,并组织做好落实。国家能源局结合国家电力发展规划编制,组织开展跨省区系统调节能力优化布局工作,促进调节资源优化配置。
(五)强化调节资源效果评估认定。省级能源主管部门要会同国家能源局派出机构,组织电网企业等单位,开展煤电机组灵活性改造效果综合评估,认定实际调节能力,分析运行情况,提出改进要求;开展对各类储能设施调节性能的评估认定,提出管理要求,保障调节效果;合理评估负荷侧调节资源参与系统调节的规模和置信度,持续挖掘潜力。
(六)有序安排新能源项目建设。省级能源主管部门要结合消纳能力,科学安排集中式新能源的开发布局、投产时序和消纳方向,指导督促市(县)级能源主管部门合理安排分布式新能源的开发布局,督促企业切实抓好落实,加强新能源与配套电网建设的协同力度。对列入规划布局方案的沙漠戈壁荒漠地区大型风电光伏基地,要按照国家有关部门关于风电光伏基地与配套特高压通道开工建设的时序要求,统筹推进新能源项目建设。
(七)切实提升新能源并网性能。发电企业要大力提升新能源友好并网性能,探索应用长时间尺度功率预测、构网型新能源、各类必威体育网站 等新技术,提升新能源功率预测精度和主动支撑能力。电网企业要积极与发电企业合作,加强省级/区域级新能源场站基础信息和历史数据共享,共同促进新能源友好并网技术进步。国家能源局组织修订新能源并网标准,明确新能源并网运行规范,推动标准实施应用,提升新能源并网性能,促进新能源高质量发展。
三、充分发挥电网资源配置平台作用
(八)进一步提升电网资源配置能力。电网企业要结合新能源基地建设,进一步提升跨省跨区输电通道输送新能源比例;根据新能源消纳需要及时调整运行方式,加强省间互济,拓展消纳范围;全面提升配电网可观可测、可调可控能力;完善调度运行规程,促进各类调节资源公平调用和调节能力充分发挥;构建智慧化调度系统,提高电网对高比例新能源的调控能力。因地制宜推动新能源微电网、可再生能源局域网建设,提升分布式新能源消纳能力。
(九)充分发挥电力市场机制作用。省级能源主管部门、国家能源局派出机构及相关部门按职责加快建设与新能源特性相适应的电力市场机制。优化省间电力交易机制,根据合同约定,允许送电方在受端省份电价较低时段,通过采购受端省份新能源电量完成送电计划。加快电力现货市场建设,进一步推动新能源参与电力市场。打破省间壁垒,不得限制跨省新能源交易。探索分布式新能源通过聚合代理等方式有序公平参与市场交易。建立健全区域电力市场,优化区域内省间错峰互济空间和资源共享能力。
四、科学优化新能源利用率目标
(十)科学确定各地新能源利用率目标。省级能源主管部门要会同相关部门,在科学开展新能源消纳分析的基础上,充分考虑新能源发展、系统承载力、系统经济性、用户承受能力等因素,与本地区电网企业、发电企业充分衔接后,确定新能源利用率目标。部分资源条件较好的地区可适当放宽新能源利用率目标,原则上不低于90%,并根据消纳形势开展年度动态评估。
(十一)优化新能源利用率目标管理方式。省级能源主管部门对本地区新能源利用率目标承担总体责任,于每年一季度按相关原则组织有关单位研究提出当年新能源利用率目标。各省份新能源利用率目标要抄报国家能源局,并抄送所在地相应的国家能源局派出机构,国家能源局会同有关单位进行全国统筹,必要时对部分省份的目标进行调整。
(十二)强化新能源利用率目标执行。省级能源主管部门根据当年可再生能源电力消纳责任权重目标及新能源利用率目标,确定新能源年度开发方案和配套消纳方案。新能源年度开发方案要分地区确定开发规模,集中式新能源要具体到项目和投产时序,消纳方案要明确各类调节能力建设安排、拓展消纳空间的措施及实施效果。电网企业要进一步压实责任,围绕新能源利用率目标持续完善消纳保障措施。对实际利用率未达目标的省份,国家能源局以约谈、通报等方式予以督促整改。
五、扎实做好新能源消纳数据统计管理
(十三)统一新能源利用率统计口径。发电和电网企业要严格落实国家能源局《风电场利用率监测统计管理办法》(国能发新能规〔2022〕49号)和《光伏电站消纳监测统计管理办法》(国能发新能规〔2021〕57号)(以下简称《办法》)规定的风电场、光伏电站可用发电量和受限电量统计方法,新能源利用率按仅考虑系统原因受限电量的情况计算,电网企业要明确并公布特殊原因受限电量的认定标准及计算说明。
(十四)加强新能源消纳数据校核。发电和电网企业要严格按《办法》要求,向全国新能源电力消纳监测预警中心报送新能源并网规模、利用率和可用发电量、实际发电量、受限电量、特殊原因受限电量等基础数据,配合全国新能源电力消纳监测预警中心做好数据统计校核。全国新能源电力消纳监测预警中心会同国家可再生能源信息管理中心共同开展新能源消纳数据统计校核工作,向国家能源局报送新能源消纳情况。
(十五)强化信息披露和统计监管。各级电网企业严格按《办法》要求,每月向其电力调度机构调度范围内的风电场、光伏电站披露利用率及可用发电量、实际发电量、受限电量、特殊原因受限电量等基础数据。国家能源局派出机构对发电和电网企业的新能源消纳数据统计工作开展监督检查,督促相关单位如实统计、披露数据。
六、常态化开展新能源消纳监测分析和监管工作
(十六)加强监测分析和预警。国家能源局组织全国新能源电力消纳监测预警中心、国家可再生能源信息管理中心,开展月度消纳监测、半年分析会商和年度消纳评估工作。全面跟踪分析全国新能源消纳形势,专题研究新能源消纳困难地区问题,督促各单位按职责分工落实。每年一季度,做好上年度新能源消纳工作总结,滚动测算各省份本年度新能源利用率和新能源消纳空间,同步开展中长周期(3—5年)测算,提出措施建议。
(十七)开展新能源消纳监管。国家能源局及其派出机构将新能源消纳监管作为一项重要监管内容,围绕消纳工作要求,聚焦消纳举措落实,常态化开展监管。加强对新能源跨省消纳措施的监管,督促有关单位取消不合理的限制性措施。
各地各单位要按以上要求认真做好新能源消纳工作,如遇重大事项,及时报告国家能源局。
特此通知。
附件:
1. 2024年开工的新能源配套电网重点项目
2. 2024年投产的新能源配套电网重点项目
国家能源局
2024年5月28日

附件
1. 2024年开工的新能源配套电网重点项目




2. 2024年投产的新能源配套电网重点项目





为深入贯彻落实习近平总书记在中共中央政治局第十二次集体学习时的重要讲话精神,提升电力系统对新能源的消纳能力,确保新能源大规模发展的同时保持合理利用水平,推动新能源高质量发展,国家能源局印发了《关于做好新能源消纳工作 保障新能源高质量发展的通知》(国能发电力〔2024〕44号,以下简称《通知》)。现从三个方面对《通知》进行解读。
一、出台背景
近年来,国家能源局持续做好新能源消纳工作,大力推进跨省区输电通道、坚强主干网架及配电网建设,不断提升电力系统调节能力,扩大新能源市场化交易电量,推动新能源快速发展、高效利用。2023年,全国风电利用率97.3%、光伏发电利用率98%,保持了较高水平。近两年,新能源发展进一步提速,截至2024年4月底,全国风电、光伏发电累计装机超过11亿千瓦,同比增长约38%,消纳需求大幅增加。为适应新能源高速增长形势,保障新能源高质量发展,需要优化完善新能源消纳政策措施,夯实基础、巩固成果、改革创新,以高质量消纳工作促进新能源供给消纳体系建设。
《通知》针对网源协调发展、调节能力提升、电网资源配置、新能源利用率目标优化等各方关注、亟待完善的重点方向,提出做好消纳工作的举措,对规划建设新型能源体系、构建新型电力系统、推动实现“双碳”目标具有重要意义。
二、重点任务
《通知》提出4项重点任务。
一是加快推进新能源配套电网项目建设。随着新能源大规模并网,配套电网建设需求大幅上升,需要加快配套电网规划、建设工作,优化接网流程。《通知》提出加强规划管理,分别对500千伏及以上、500千伏以下配套电网项目及配电网的规划管理工作提出改进要求。其中,明确为国家布局的大型风电光伏基地、流域水风光一体化基地等重点项目开辟纳规“绿色通道”。《通知》强调加快项目建设,各级能源主管部门会同电网企业建立已纳入规划的新能源配套电网项目清单,在确保安全的前提下加快推进前期、核准和建设工作;电网企业要优化投资计划安排,与项目前期工作进度做好衔接。《通知》要求优化接网流程,电网企业要主动为新能源接入电网提供服务,简化审核环节,进一步提高效率。
二是积极推进系统调节能力提升和网源协调发展。系统调节能力建设是新能源消纳的重要保障,需要与新能源发展统筹推进。《通知》提出加强系统调节能力建设,省级能源主管部门会同国家能源局派出机构及相关部门,根据新能源增长规模和利用率目标,开展电力系统调节能力需求分析,因地制宜制定本地区调节能力提升方案。《通知》明确强化调节资源效果评估认定,开展煤电机组灵活性改造效果、各类储能设施调节性能、负荷侧调节资源参与系统调节规模和置信度的综合评估。针对部分新能源和电网项目规划建设时序协调不足、衔接不到位的情况,《通知》在要求加快配套电网规划建设的同时,强调有序安排新能源项目建设,省级能源主管部门要结合消纳能力,科学安排集中式新能源的开发布局、投产时序、消纳方向,指导督促市(县)级能源主管部门合理安排分布式新能源的开发布局,加强新能源与配套电网建设的协同力度。《通知》强调要切实提升新能源并网性能,要求发电企业探索应用新技术,提升新能源功率预测精度和主动支撑能力。国家能源局组织修订新能源并网标准。
三是充分发挥电网资源配置平台作用。新形势下,为拓展新能源消纳范围,需要灵活调整调度运行方式,提升省间互济和资源共享能力。《通知》提出进一步提升电网资源配置能力,电网企业要进一步提升跨省跨区输电通道输送新能源比例,加强省间互济,全面提升配电网可观可测、可调可控能力,公平调用各类调节资源,构建智慧化调度系统。《通知》强调充分发挥电力市场机制作用,加快建设与新能源特性相适应的电力市场机制,进一步推动新能源参与电力市场。优化省间电力交易机制,根据合同约定,允许送电方在受端省份电价较低时段,通过采购受端省份新能源电量完成送电计划。
四是科学优化新能源利用率目标。从系统最优的角度来看,新能源利用率目标与新能源度电成本、消纳措施成本等因素有关。近年来,新能源技术进步带动发电成本下降,新能源大规模并网对系统消纳提出了更高要求,亟需调整新能源利用率目标管理方式,结合新情况研究新办法。《通知》提出科学确定各地新能源利用率目标,充分考虑新能源发展、系统承载力、系统经济性、用户承受能力等因素,统筹确定分地区的利用率目标。部分资源条件较好的地区可适当放宽,原则上不低于90%,并根据消纳形势开展年度动态评估。《通知》明确优化新能源利用率目标管理方式,省级能源主管部门对本地区新能源利用率目标承担总体责任,于每年一季度按相关原则组织有关单位研究提出当年新能源利用率目标。国家能源局会同有关单位进行全国统筹。《通知》强调强化新能源利用率目标执行,要求省级能源主管部门根据可再生能源电力消纳责任权重及新能源利用率目标,确定新能源年度开发方案和配套消纳方案。电网企业要围绕新能源利用率目标持续完善消纳保障措施。
三、管理措施
一是扎实做好新能源消纳数据统计管理。发电和电网企业要严格落实有关文件规定的风电场、光伏电站可用发电量和受限电量统计方法,统一新能源利用率统计口径。全国新能源电力消纳监测预警中心会同国家可再生能源信息管理中心做好新能源消纳数据的统计校核。各级电网企业要加强对新能源消纳相关数据的披露。
二是常态化开展新能源消纳监测分析和监管。国家能源局组织有关单位,开展月度消纳监测、半年分析会商和年度消纳评估。国家能源局及其派出机构将新能源消纳监管作为一项重要监管内容,围绕消纳工作要求,聚焦消纳举措落实,常态化开展监管,重点加强对新能源跨省消纳措施的监管。