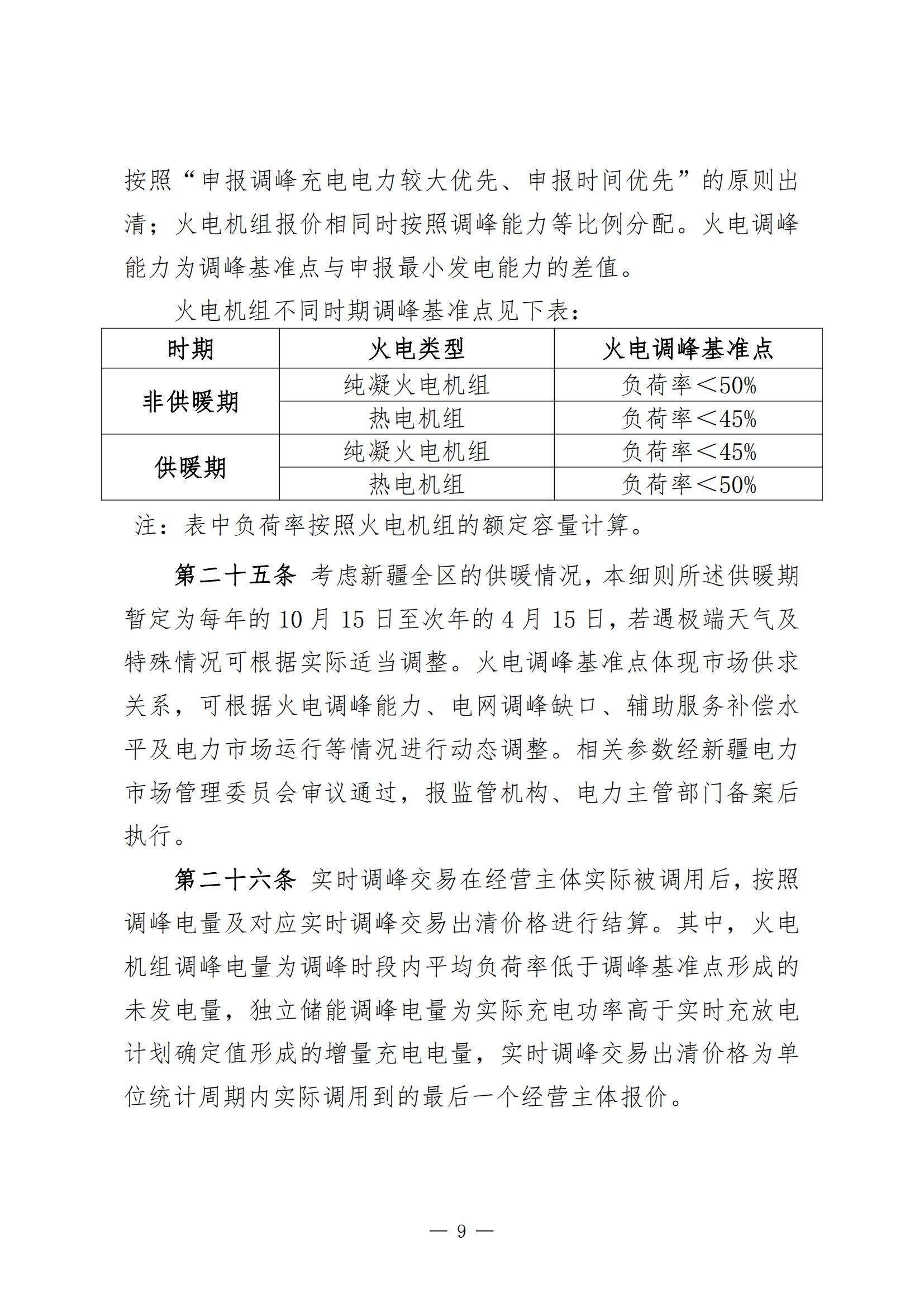
7月9日,新疆办市场监管处关于印发《新疆电力辅助服务市场实施细则》的通知,通知指出,新疆省调及以上电力调度机构直调,参与疆内电力电量平衡,单机容量10万千瓦及以上的并网公用火电(以下简称火电),风电、光伏、光热(以下风电、光伏、 光热统称新能源),全厂容量5万千瓦及以上的水电,抽水蓄能以及发电上网的自备电厂。其中,火电、抽水蓄能以机组为单位,新能源以场站为单位,水电、自备电厂以电厂为单位参与辅助服务市场。
原文如下:
关于印发《新疆电力辅助服务市场实施细则》的通知
国网新疆电力有限公司、新疆生产建设兵团中新建电力集团有限公司,新疆电力交易中心有限公司,华电新疆发电有限公司、国家能源集团新疆能源有限公司、国电投新疆能源有限公司、华能新疆能源开发有限公司、大唐新疆发电有限公司,各有关发电企业、售电企业、电力用户:
为贯彻落实党中央深化电力体制改革、建设全国统一电力市场的重要精神,进一步规范新疆电力辅助服务市场运营管理,维护市场经营主体的合法权益,按照《电力辅助服务市场基本规则》要求,依据国家发展改革委、国家能源局批复的《新疆电力辅助服务市场建设方案》,国家能源局新疆监管办公室会同新疆自治区发展改革委、新疆生产建设兵团发展改革委,编制了《新疆电力辅助服务市场实施细则》,现予以印发,并将有关事项通知如下:
一、《新疆电力辅助服务市场实施细则》自2025年8月1日起执行,原《新疆电力辅助服务市场运营规则》(新监能〔2020〕17号)不再执行。
二、为进一步配合新疆电力现货市场结算试运行工作,在新疆电力现货市场试运行期间,加强调峰辅助服务市场与电力现货市场融合,调峰市场暂不运行。调频、备用辅助服务交易品种属于新疆电力辅助服务市场设立的新品种,按照《电力辅助服务基本规则》要求,市场运营机构应当依序开展模拟试运行、结算试运行、正式运行。各辅助服务品种具体运行时段,以新疆电力辅助服务市场运营机构通知为准。
三、请新疆电力辅助服务市场运营机构抓紧完善各类技术支持系统,持续加强新疆电力辅助服务市场运行监测,并做好各类市场主体宣贯培训工作,确保新疆电力系统安全稳定运行。
四、如有问题,请及时向我办和自治区、兵团能源主管部门报告。
附件:《新疆电力辅助服务市场实施细则》
国家能源局新疆监管办公室
2025年7月9日

































