欢迎访问 必威比赛 !
官方微信|设为首页|加入收藏
cpem标语
   
顶部动图
金巡奖
  • 金智信息
  • 国电南自
  • 深圳普宙
  • 北新防水
  • 国网信通
  • 中国交建
当前位置:首页 > 数智电力

山西开展售电公司管理实施细则意见建议征集

2025-07-17分类:数智电力 / 数智电力来源:山西电力交易中心
【必威比赛 】

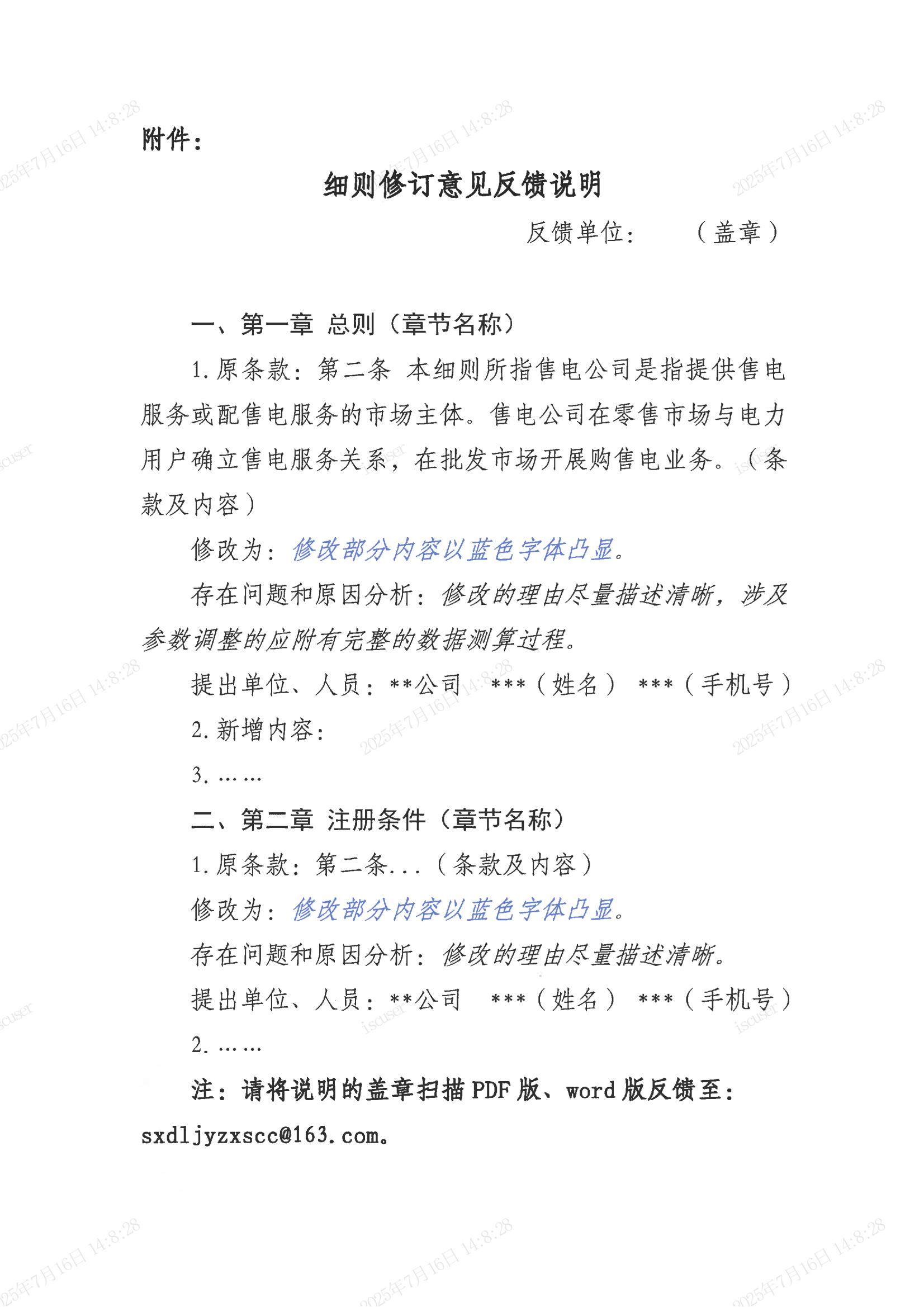
7月15日,山西电力交易中心发布关于开展山西售电公司管理实施细则意见建议征集的通知,此次细则修编将重点围绕售电公司注册准入与退出、持续满足注册条件动态管理、履约保障机制、保底售电机制等方面开展修订意见征集工作。

详情如下:


分享到:
相关文章
合作伙伴
  • 1
  • 2
  • 3
  • 4
  • 5
  • 6
  • 7
  • 8
  • 10
  • 11
  • 12
  • 13

logo.png

必威比赛  © 2016 版权所有    ICP备案号:沪ICP备16049902号-7

Baidu
map