欢迎访问 必威比赛 !
官方微信|设为首页|加入收藏
cpem标语
   
顶部动图
智创奖
  • 金智信息
  • 国电南自
  • 深圳普宙
  • 联想
  • 国网信通
  • 中国交建
当前位置:首页 > 数智电力

2024年度中国电力市场发展报告发布

2025-07-21分类:数智电力 / 数智电力来源:国家能源局
【必威比赛 】

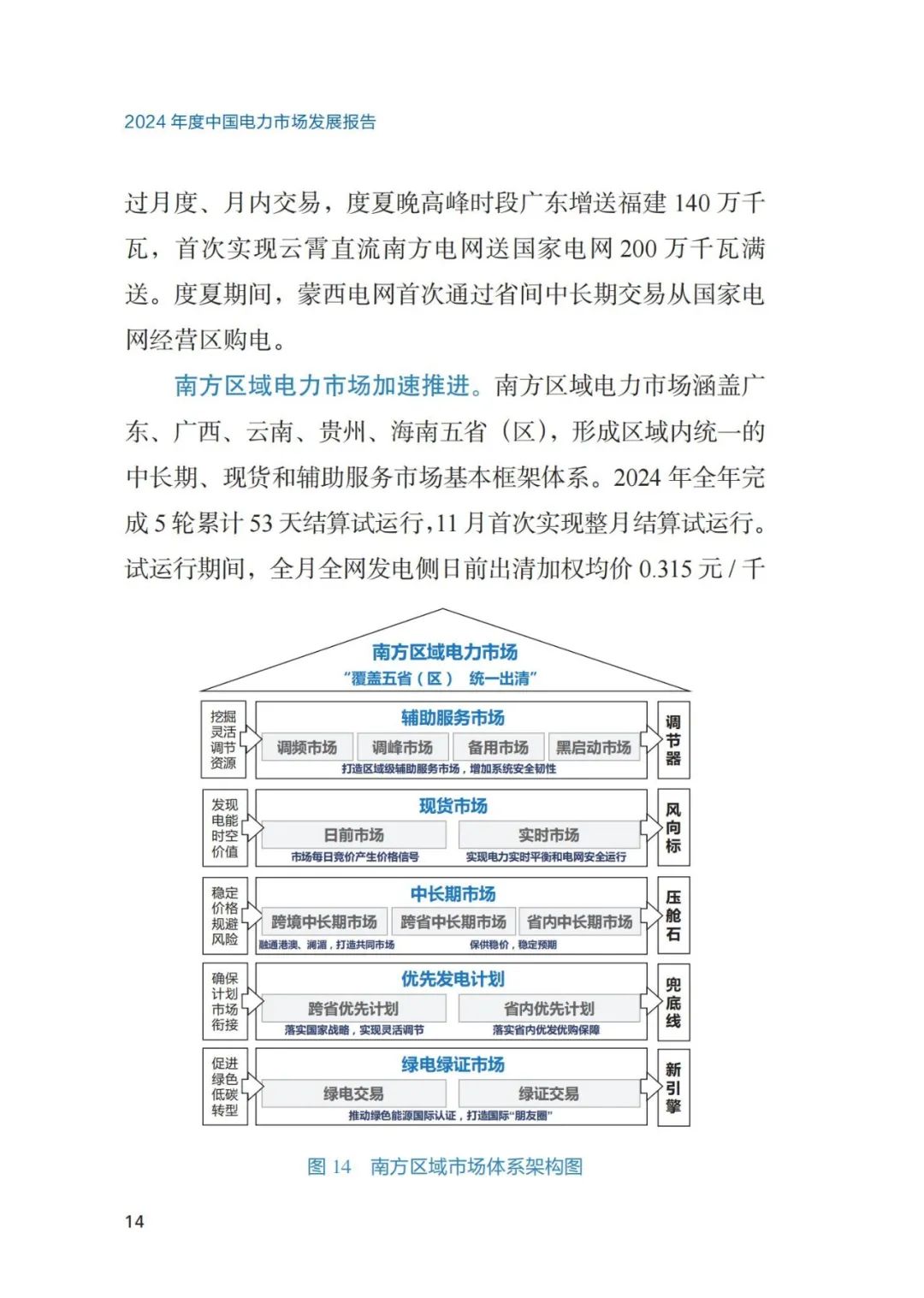
7月17日,国家能源局国家能源局发布《2024年度中国电力市场发展报告》,报告提出,各类经营主体数量稳步增加,市场参与度不断提升。2024年全国电力市场经营主体数量81.6万家,同比增长8.9%。

详情如下:



分享到:
相关文章
合作伙伴
  • 1
  • 2
  • 3
  • 4
  • 5
  • 6
  • 7
  • 8
  • 10
  • 11
  • 12
  • 13

logo.png

必威比赛  © 2016 版权所有    ICP备案号:沪ICP备16049902号-7

Baidu
map