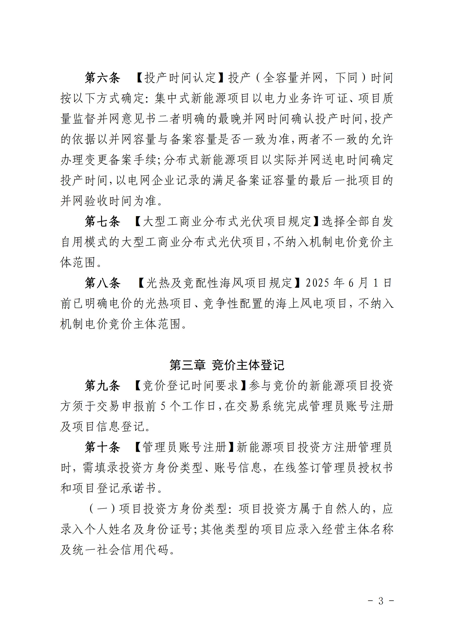
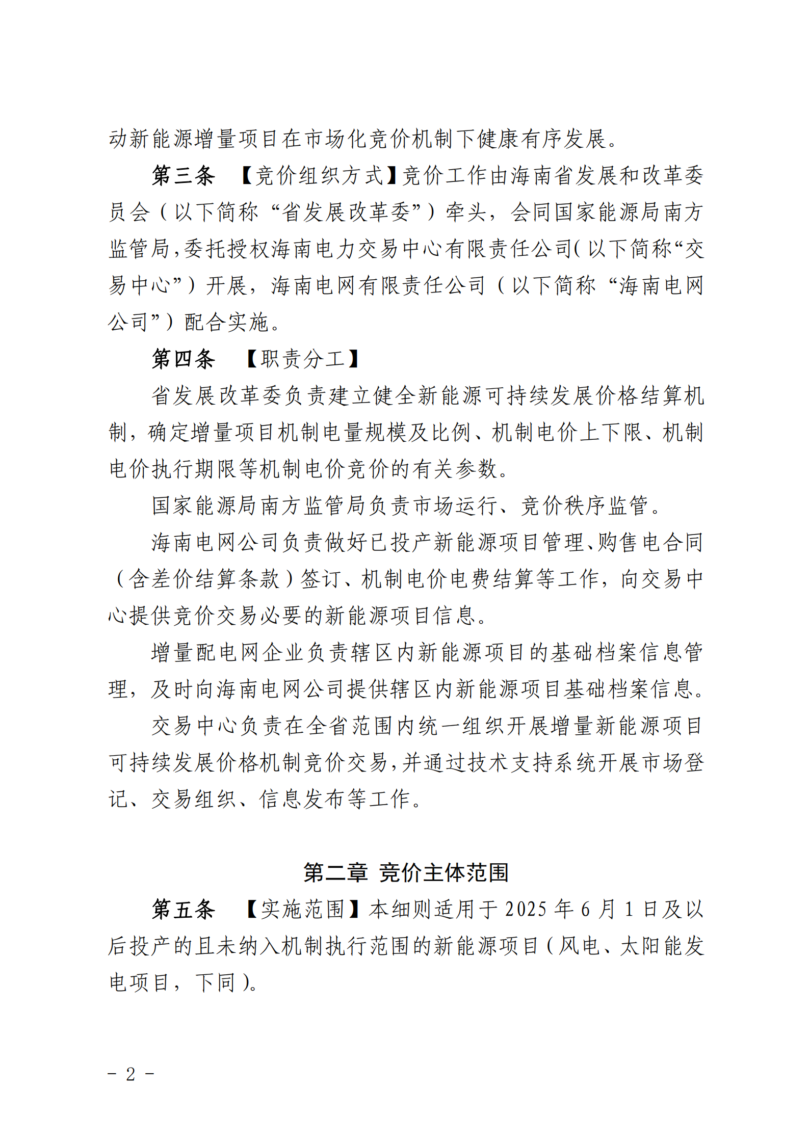
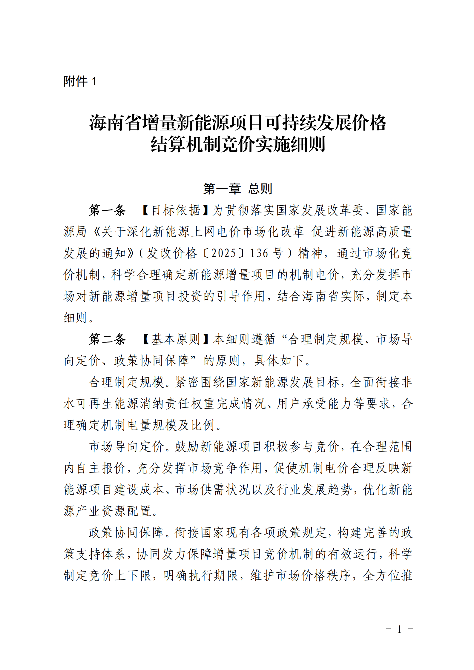
欢迎访问 必威比赛 !
官方微信|设为首页|加入收藏
cpem标语
   
顶部动图
金巡奖
  • 金智信息
  • 国电南自
  • 深圳普宙
  • 北新防水
  • 国网信通
  • 中国交建
当前位置:首页 > 数智电力

海南印发新能源上网电价市场化改革配套细则

2025-11-05分类:数智电力 / 数智电力来源:海南电力交易中心
【必威比赛 】

11月3日,海南电力交易中心印发海南省新能源上网电价市场化改革配套细则的通知,实施细则提到,适用于2025年6月1日及以后投产的且未纳入机制执行范围的新能源项目(风电、太阳能发电项目,下同)。

选择全部自发自用模式的大型工商业分布式光伏项目,不纳入机制电价竞价主体范围。

2025年6月1日前已明确电价的光热项目、竞争性配置的海上风电项目,不纳入机制电价竞价主体范围。

详情如下:



分享到:
相关文章
合作伙伴
  • 1
  • 2
  • 3
  • 4
  • 5
  • 6
  • 7
  • 8
  • 10
  • 11
  • 12
  • 13

logo.png

必威比赛  © 2016 版权所有    ICP备案号:沪ICP备16049902号-7

Baidu
map