
项目名称:新疆华电鄯善抽水蓄能项目
建设单位:华电潮海吐鲁番能源开发有限公司
设计单位:中国电建集团西北勘测设计研究院
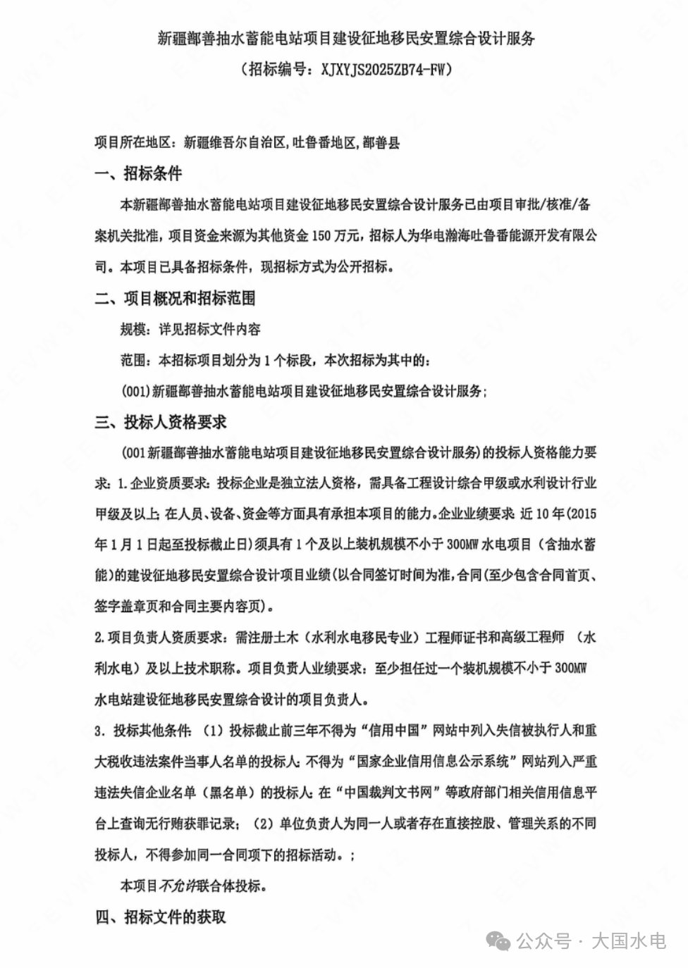
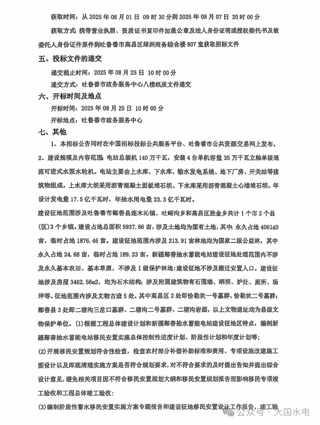
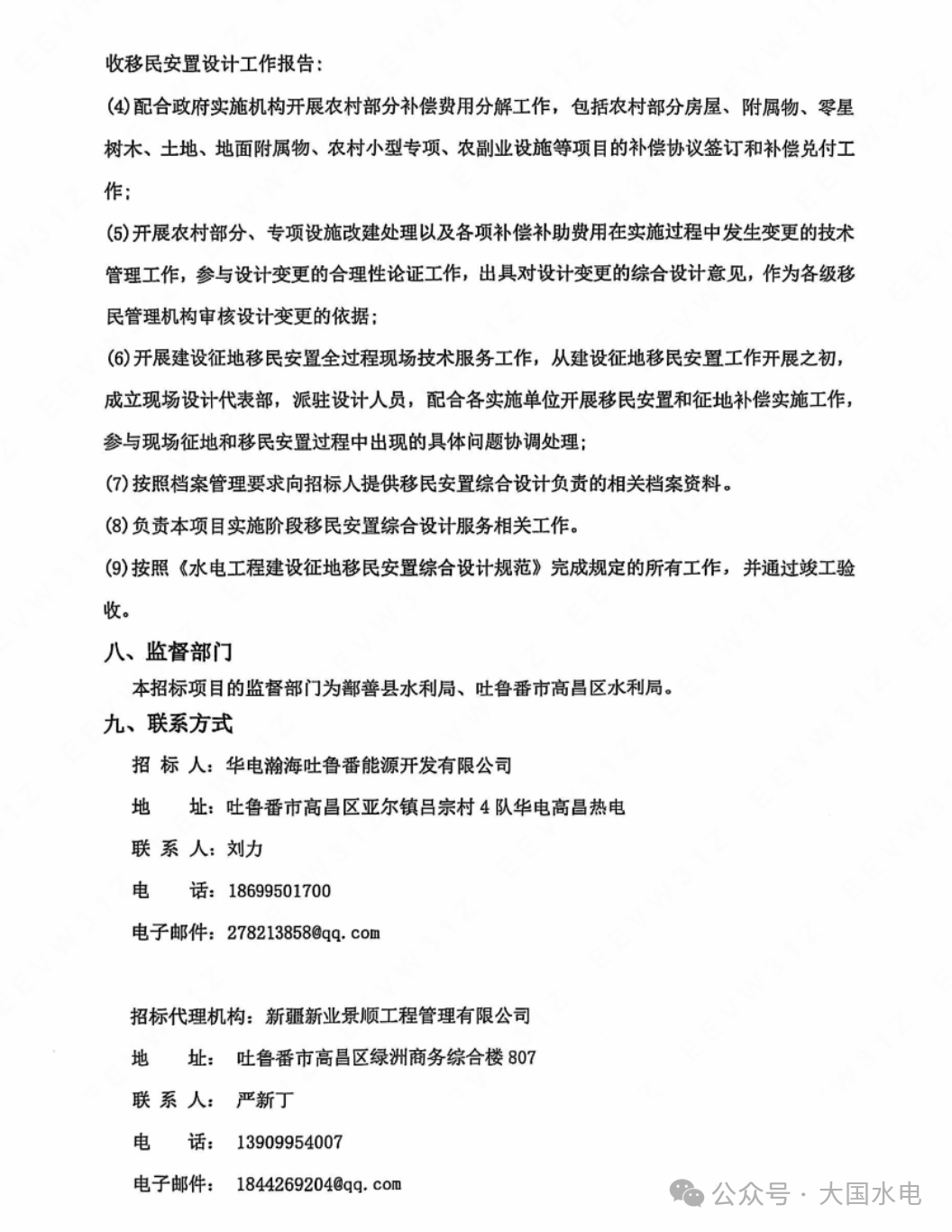
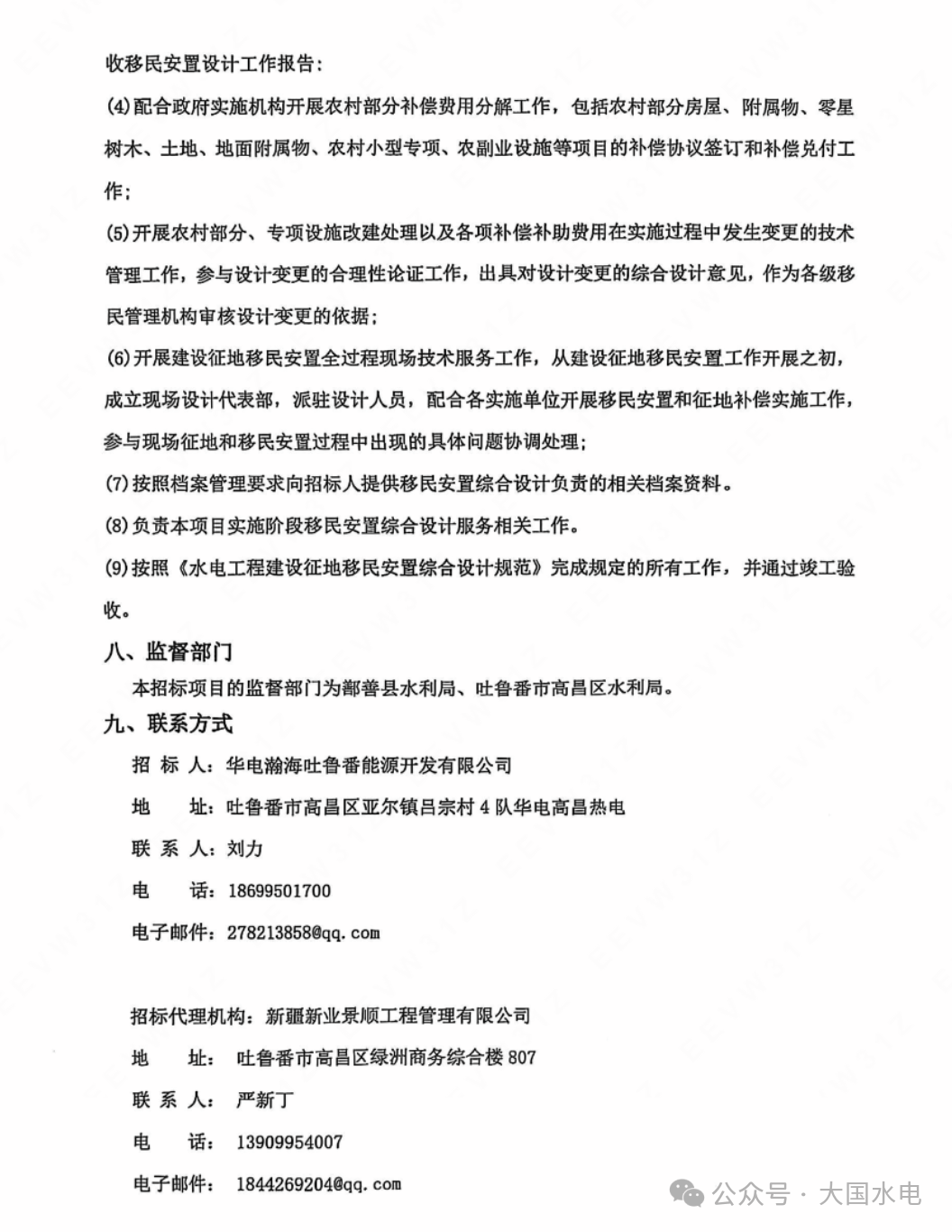
新疆鄯善抽水蓄能电站位于新疆吐鲁番市鄯善县境内天山山脉南麓、二塘沟河道左岸,是国家能源局《抽水蓄能中长期发展规划(2021-2035年)》重点实施的“十五五”项目。电站总装机规模140万千瓦(4台单机35万千瓦机组),设计年发电量17.5亿千瓦时,总投资约109.58亿至115亿元,建设期72个月。其功能包括电力系统调峰、填谷、储能、调频、调相及紧急事故备用,是新疆新能源消纳和新型电力系统的关键支撑工程。2024年1月4日获新疆自治区核准,成为新疆2024年首个核准的抽水蓄能项目。2024年10月9日,项目筹建期工程正式开工,标志着进入工程实施阶段。截至2025年7月,项目处于规划及招标阶段,已完成可行性研究审查和环境影响评价公示。
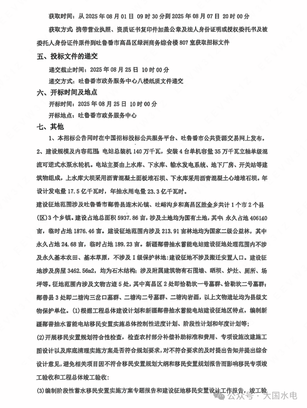
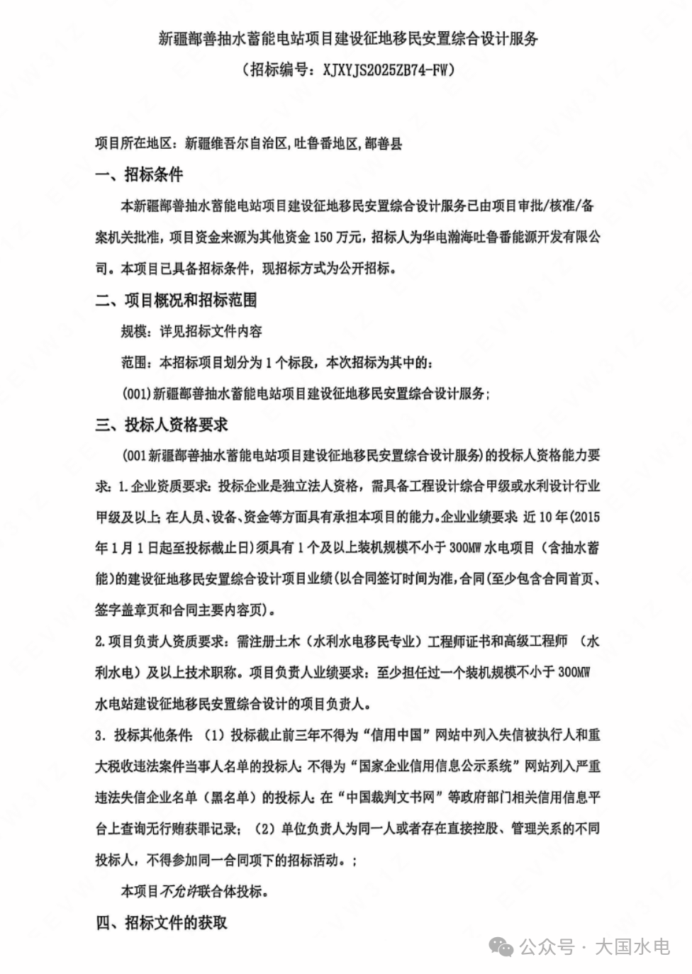
2025年8月1日发布新疆鄯善抽水蓄能电站项目建设征地移民安置综合设计服务招标。


