•
✦
✦
•
2024年3月,国家发改委、国家能源局、农业农村部发布《关于组织开展“千乡万村驭风行动”的通知》提出,“十四五”期间,在具备条件的县(市、区、旗)域农村地区,以村为单位,建成一批就地就近开发利用的风电项目,原则上每个行政村不超过20兆瓦,探索形成“村企合作”的风电投资建设新模式和“共建共享”的收益分配新机制,推动构建“村里有风电、集体增收益、村民得实惠”的风电开发利用新格局。

图源:《风电与乡村振兴——“千乡万村驭风行动”风电项目实施手册》
“风电下乡”并不是一个全新的概念。早在2021年,国家能源局便正式推出了“千乡万村驭风行动”计划,但相较于轰轰烈烈的分布式光伏,风电下乡并未取得显著成效。
此次三部委联合通知的发出,为乡村风电领域带来了新的活力,4月底,安徽省发布《关于印发安徽省风电乡村振兴工程总体方案的通知》明确,按照每个村500千瓦标准配置,以县为单位统一组织实施,全省规划实施装机规模200万千瓦左右,力争2026年底建成投运,建成后每个低收入村每年增收5万元及以上。
但同时风电下乡也面临一些难题:
1、乡村风电项目牵涉的土地权益主体和单位较多。
2、电网接入问题:农村地区电网设施相对落后,可能存在电网接入问题,农村电网改造升级及配套电网建设需同步进行。
3、消纳问题:农村屋顶分布式光伏多地亮红灯,分布式风电是否会面临同样的问题?
4、收益具体如何分配?
5、道路运输:山地、丘陵地区设备运输难很,多道路尚不具备大件运输能力。
6、相对于分散式光伏而言,风电机组投资较大、运维技术要求高。
CPEM整理了一些项目案例,供大家参考。
金风新时代叶县官庄风电项目

该项目共安装16台金风科技2.5MW风电机组,装机总容量40MW。项目于2021年12月23日完成并网运行,已累计生产绿电超3亿度。
该项目是风电行业首个村集体经济参股的风电项目,在开发建设过程中,创新了合作模式,由金风科技、平顶山新时代能源有限公司以及村集体共同投资建设,实现了政、企、村集体在绿色经济发展上的有机融合。

图源:河南省平顶山市能源局局长邓先进《乡村振兴新模式探索与实践》
项目运行两年多以来,已为村集体落实分配利润超100万元,为村民带来了实实在在的发展红利,让“大风刮来的钱”真正走进了现实。同时,项目有效提升了当地农村居民本土就业率,直接带动就业岗位40多个。在项目开发、建设、运维等不同环节,为当地群众提供230多个间接就业岗位,人均收入近8万元。
来源: 中国能源报
达拉特旗农村集体经济15MW分散式
风电项目

2023年,内蒙古几字湾商贸有限责任公司与全旗9个苏木镇、132个嘎查村合资成立了达拉特旗农村集体经济开发公司,打通了全旗所有嘎查村参与旗级重大项目的投资渠道。2023年4月在海拔1500米的风水梁镇刘长沟村实施了达拉特旗农村集体经济15MW分散式风电项目,项目于12月28日完成主体建设,计划2024年6月30日并网发电。
项目采用“全额上网”并网模式,风电场年等效满负荷小时数月2879h,年上网电量约4000万度以上,按上网电价0.2829元/度进行计算,年收益1000万元以上,扣除税费、运营费用,预计全旗132个嘎查村每年平均获取收益5万元以上。
来源: 达拉特发布
广西苍梧六堡一期5万千瓦风电项目

广西苍梧六堡一期5万千瓦风电项目位于梧州市苍梧县六堡镇附近的瑶山和大桂山余脉上。项目业主方为华润电力,总投资4.17亿元,共安装20台远景能源EN-141/2.5MW智能风机,于2020年9月底并网。
在项目融资过程中,苍梧县统筹整合村集体资金共1167万元,以苍梧县六堡茶产业发展有限公司名义入股、村集体共占有股权10%,并按8%收益率予以保底分红。2020至2023年间,该项目已累计为村集体经济创收近600万元,2024年预计可为村集体经济创收200万元。
图源:今日苍梧
广西乐业17.2万千瓦风电产业帮扶项目

广西百色市乐业县是中广核定点帮扶县,地处云贵高原东南麓的大石山区,曾属于滇桂黔石漠化集中连片特困地区。
为帮扶乐业县巩固拓展脱贫攻坚成果,筑牢乡村振兴产业基础,中广核在乐业县投资约12亿元,建设中广核乐业17.2万千瓦风电产业帮扶项目,创新采用“入股分红+赠股分红+保底收益”特色帮扶模式,由中广核和乐业县63个村集体共同持股,确保村集体可持续增收,惠及11万人(其中原贫困户11168户、48771人)。该项目获评第三届全球减贫最佳案例。
目前,该项目一期、二期50台机组已全部投运,年发电量可达3.57亿千瓦时,相当于每年可节约使用标准煤3.7万吨,减少二氧化碳排放量8.8吨,具有良好的经济效益和环保效益。
2022年9月,项目一期首期458万元兑现到位,平均每个自然村可分红7.2万元。
来源:中广核
明阳智能淮滨县“千乡万村驭风行动”
试点项目

近日,由明阳智能作为投资建设主体的淮滨县“千乡万村驭风行动”试点工程一期工程已成功并网,预计2024上半年全容量并网。
该项目是践行乡村振兴“千乡万村驭风行动”全国率先编制实施方案、率先开工建设的首批试点工程,总规划装机容量为180万千瓦,在淮滨县19个乡镇安装295台6.25MW的明阳风机,项目建成后,淮滨将成为全国首个村村覆盖风电的县。
项目建设还创新风电投资建设模式和土地利用机制,盘活乡村存量集体用地作价入股、收益共享,使该县每年增加村(社区)集体经济收入1700万元以上,实现年税收收入1.5亿元,提供就业岗位近百个,真正让群众增收有保障、乡村振兴有力量。
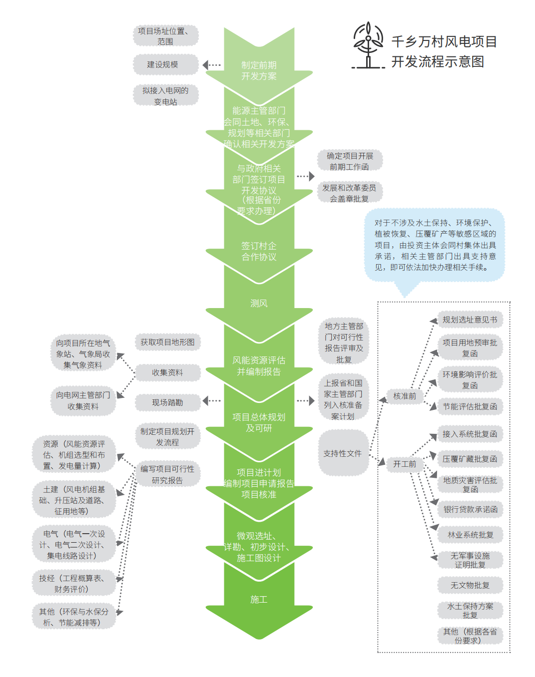
“千乡万村驭风行动”涉及省级能源主管部门、地市级主管部门、县级主管部门、相关村集体、电网企业、投资主体以及风电设备制造企业等相关方,通过省级“千乡万村驭风行动”总体方案、地市级细化实施方案、村集体与投资主体以“村企合作”模式共建共享几个步骤逐步落地,电网企业配合总体方案及实施方案编制保障项目安全运行,风电设备制造企业通过技术创新研发适宜乡村环境的风电机组。

在项目不同阶段,需要取得相应的支持性文件,如下:

根据“千乡万村驭风行动”最新政策,国家鼓励各地探索试行备案制;对同一个行政村或临近村联合开发的项目,统一办理前期手续,对于不涉及水土保持、环境保护、植被恢复、压覆矿产等敏感区域的项目,由投资主体会同村集体出具承诺,相关主管部门出具支持意见,即可依法办理相关手续。
政策的出台将进一步简化项目审批流程,提高项目开发效率。
资料来源:《风电与乡村振兴——“千乡万村驭风行动”风电项目实施手册》
以上文中达拉特旗农村集体经济15MW分散式风电项目为例:
项目建设单位:达拉特旗农村集体经济开发有限责任公司
建设地点:鄂尔多斯市达拉特旗风水梁镇刘长沟村
项目总投资:7560万元
筹资渠道:实行股东合伙投资模式,专项资金+股东筹资+贷款融资。
项目在旗级层面统筹了全旗132个行政村的财政衔接推进乡村振兴补助资金。原则上优先发展集体经济专项资金和村集体自筹资金进行投资,不足部分由旗属国有企业投资,最大限度地给与村集体、农牧民投资优质项目的机会。

收益方式:按照“专项资金分配方案+股东项目投资占比+融资部分股东股份占比”进行分配。
在此专项资金产生收益后的分配机制上,适当倾斜项目所在地乡镇村社,让当地风资源和土地资源的价值得到体现,有限缓解了项目征地环节所产生的矛盾。
项目全额上网,预计2024年6月30日并网发电,并网发电后,预计未来20年全旗132个嘎查村平均每村每年可获得至少5万元的年收益。
资料来源:《创新国有经济引领集体经济“统发共富”发展模式——达拉特旗统筹集体经济实施驭风行动案例介绍》
END