5月27日,广西壮族自治区发改委发布《关于申报2024年陆上风电、集中式光伏发电项目的通知》。根据《通知》,2024年广西壮族自治区陆上风电和集中式光伏发电项目拟通过竞争性配置新增建设指标分别为2200万千瓦和300万千瓦左右。
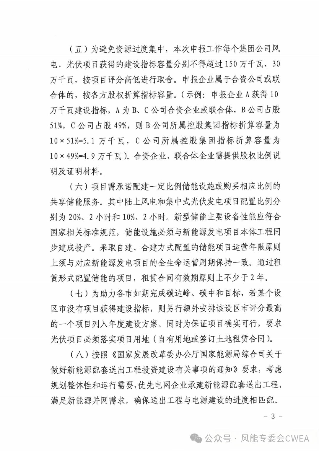
通知规定,企业可单独或以联合体形式进行申报。每个联合体成员单位不超过两家,必须有一家为控股方。为避免资源过度集中,每个集团公司风电、光伏项目获得的建设指标容量分别不得超过150万千瓦、30万千瓦,按项目评分高低进行取舍。申报企业属于合资公司或联合体的,按各方股权折算指标容量。
项目需承诺配建一定比例储能设施或购买相应比例的共享储能服务。配储比例:陆上风电20%、2小时、集中式光伏10%、2小时。租赁配储的,租赁合同原则上不少于2年。
通知要求各设区市营造公平、公开、公正的市场环境,一视同仁。不得设置歧视性条款,不得强制要求项目开发捆绑产业,不得以任何名义增加项目的不合理投资成本,不得擅自提高项目核准或备案门槛。
广西壮族自治区能源局将定期对列入年度建设方案项目建设情况进行监管。并网时间要求自年度建设方案印发之日起,风电项目要求9个月内申报核准,核准后两年半内全容量并网;光伏项目要求自年度建设方案印发之日起两年内全容量并网。另外,要求不得以任何形式转包或违法分包工程。严禁全容量建成投产前倒卖项目核准(备案)文件。
另外,规定了三种类型项目不需竞争性配置,也不需配置储能,按程序核准或备案后依法依规开展建设:一是利用合法合规建设的固定建筑物屋顶和墙面、农业大棚和禽畜棚舍屋顶等建设的屋顶分布式光伏发电项目;二是利用已有项目建设用地红线范围内闲置土地以及列入国家或自治区规划的核电、煤电项目厂址建设的光伏发电项目;三是符合自治区有关文件要求的分散式风电项目。
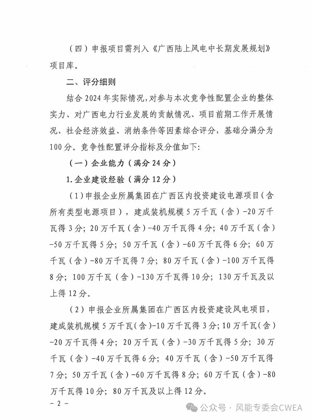
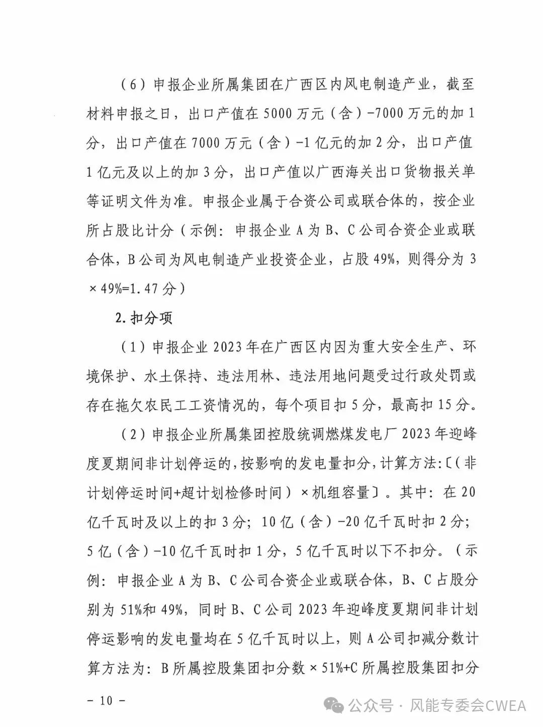
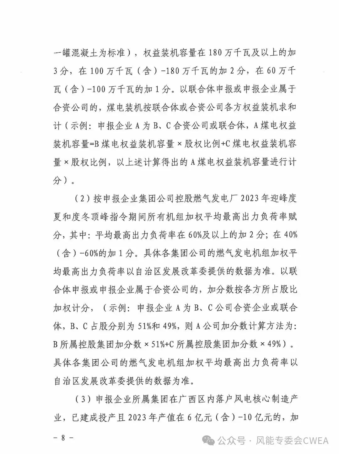
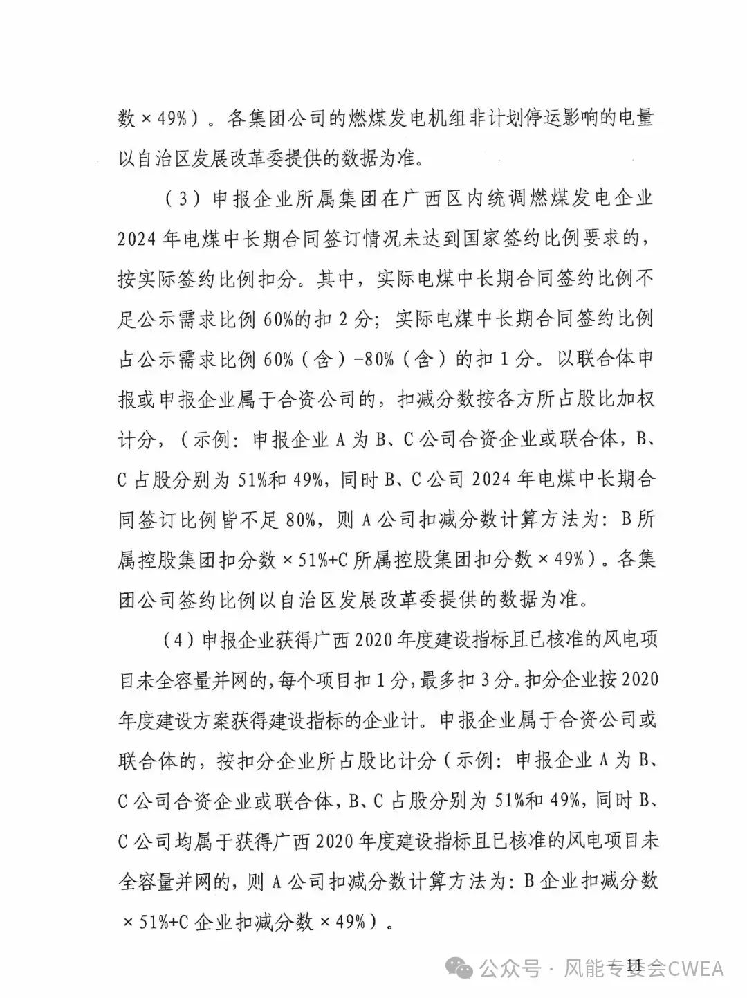
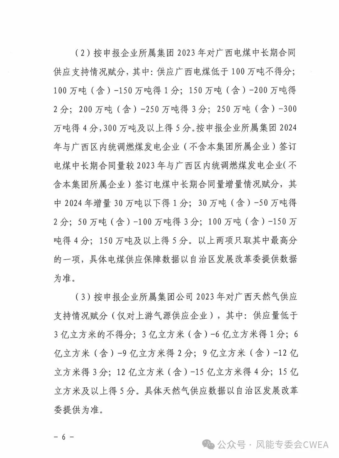
竞争性配置评分办法,评分指标包括企业能力(企业建设经验、企业投资能力),前期工作情况,项目的社会经济效应(支持乡村振兴战略实施、保障广西电力供应安全),建设及消纳能力要求等。加分项包括,鼓励煤电与新能源联营,按申报企业集团公司控股燃气发电厂2023年迎峰度夏和度冬顶峰指令期间所有机组加权平均最高出力负荷率赋分,申报企业所属集团在广西区内落户风电核心制造产业等6项。扣分项包括申报企业2023年在广西区内因为重大安全生产、环境保护、水土保持、违法用林、违法用地问题受过行政处罚或存在拖欠农民工工资情况的。申报企业获得广西2020年度建设指标且已核准的风电项目未全容量并网的等4大项。
《广西2024年度陆上风电项目竞争性配置评分办法》全文如下:








