
图源:中国华电
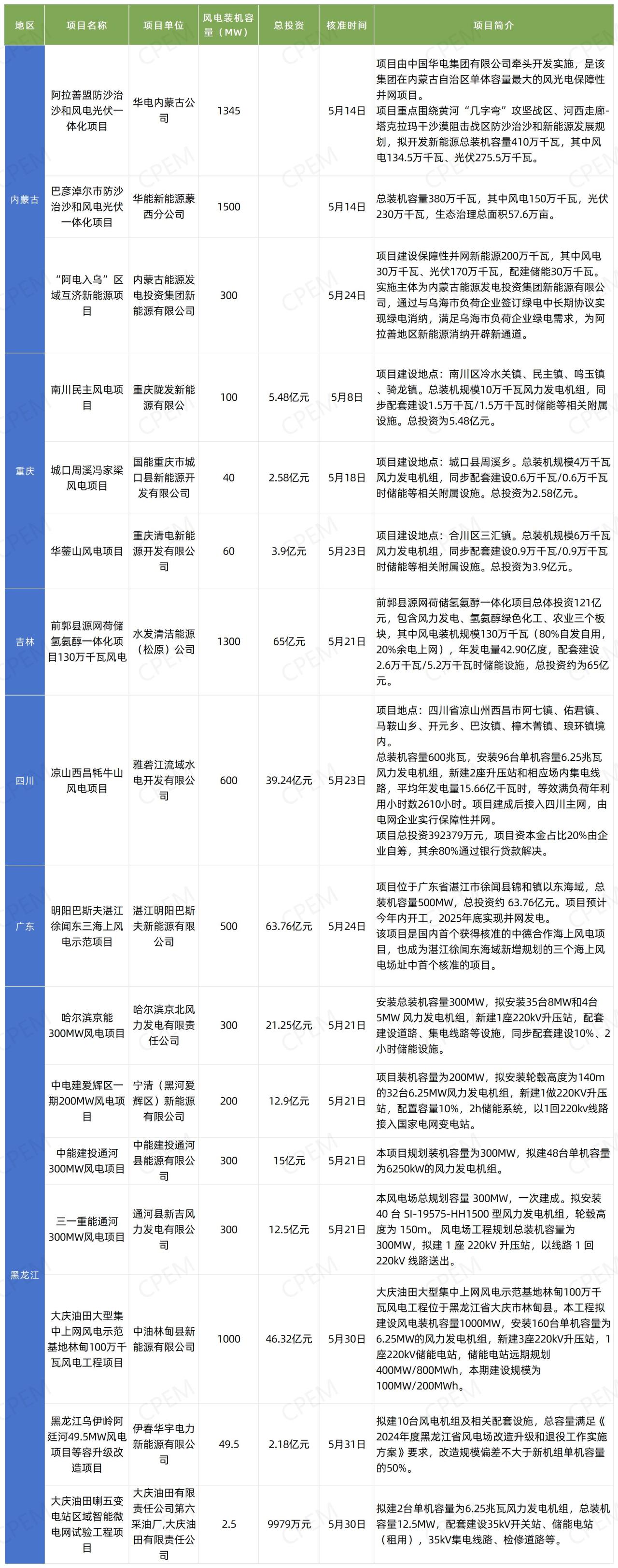
据CPEM不完全统计,2024年5月,近8GW装机容量的风电项目获核准批复,其中:
阿拉善盟防沙治沙和风电光伏一体化项目:项目由中国华电集团有限公司牵头开发实施,是该集团在内蒙古自治区单体容量最大的风光电保障性并网项目。
项目重点围绕黄河“几字弯”攻坚战区、河西走廊-塔克拉玛干沙漠阻击战区防沙治沙和新能源发展规划,拟开发新能源总装机容量410万千瓦,其中风电134.5万千瓦、光伏275.5万千瓦,生态治理共计59.96万亩。
巴彦淖尔市防沙治沙和风电光伏一体化项目:拟开发新能源总装机容量380万千瓦,其中风电150万千瓦,光伏230万千瓦,生态治理总面积57.6万亩。
通过实施防沙治沙和风电光伏一体化工程,项目将为57.6万亩沙海种下“绿色风光”,建成后,年上网电量为111.5亿千瓦时,减少二氧化碳923万吨。
前郭县源网荷储氢氨醇一体化项目130万千瓦风电:项目总体投资121亿元,包含风力发电、氢氨醇绿色化工、农业三个板块,其中风电装机规模130万千瓦(80%自发自用,20%余电上网),年发电量42.90亿度,配套建设2.6万千瓦/5.2万千瓦时储能设施,总投资约为65亿元。
具体项目信息如下:
