为增进运营机构与广大经营主体的沟通交流,推动广东电力市场高质量发展,保障电力交易平稳有序运行,2024年3月27日,广东电力交易中心组织召开了2024年第一季度广东电力市场主体座谈会。广东电力交易中心、广东中调相关人员出席会议,40家发电企业和售电公司代表现场参会,近300名市场从业人员在线收看。
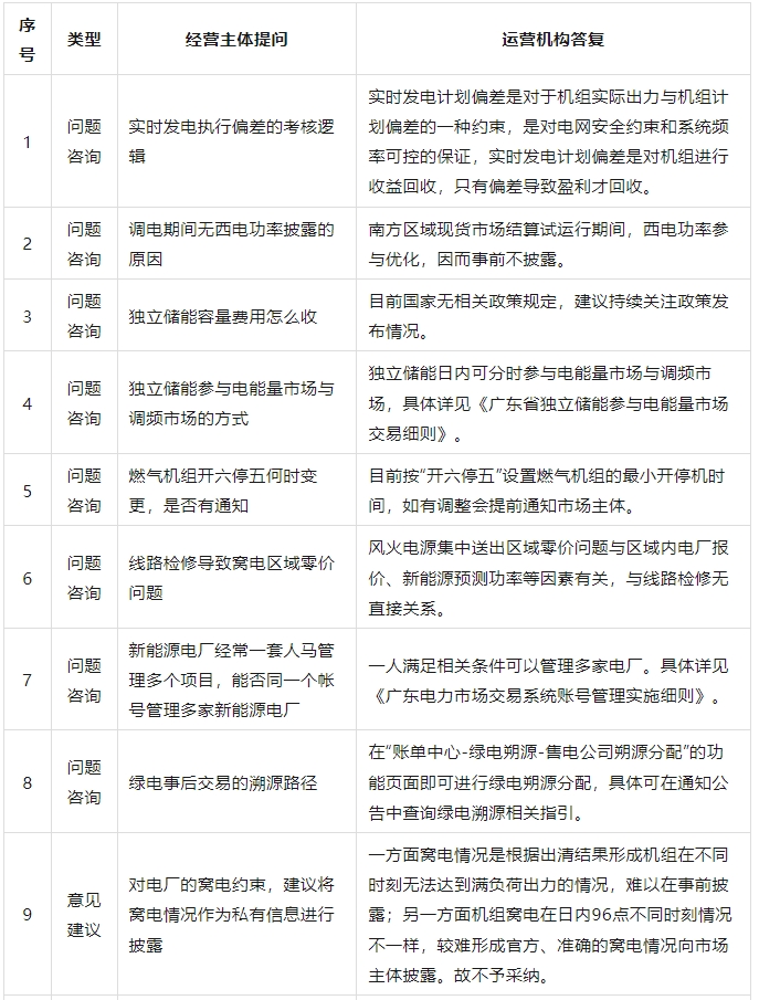
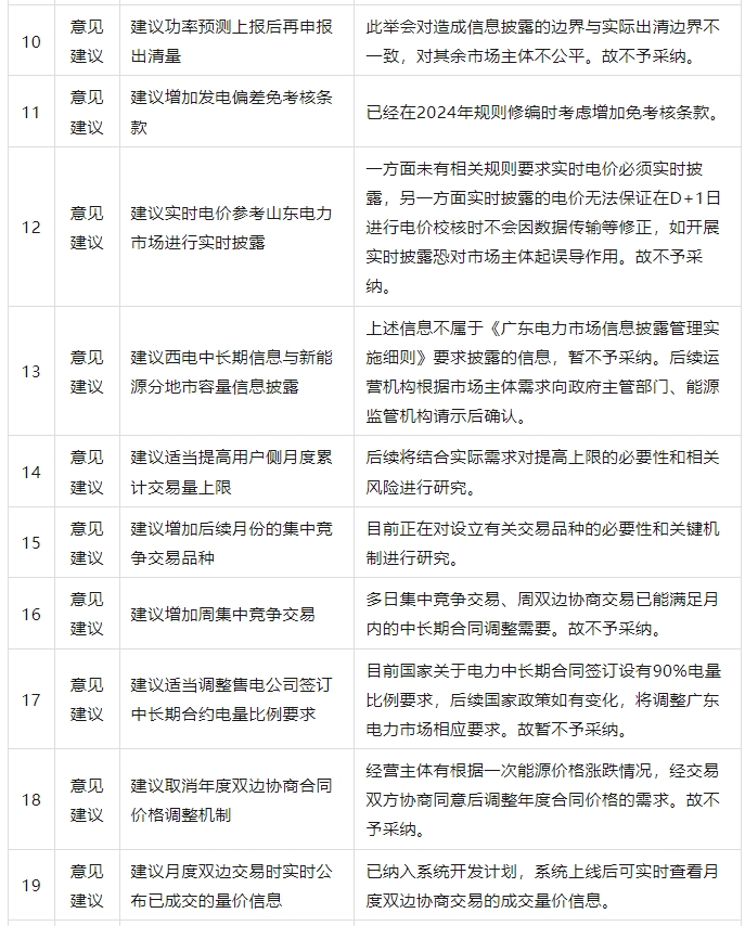
会上交易中心对广东电力市场运营情况进行了通报。各经营主体积极讨论、建言献策,对实时发电执行偏差的考核逻辑等方面进行了咨询,对增加交易品种等提出意见建议。运营机构对咨询问题逐一回应,并就经营主体提出的意见建议进行了充分的沟通与讨论,具体内容详见附表。
衷心感谢各经营主体一直以来对广东电力市场建设作出的积极努力和贡献。我中心将锐意进取、攻坚克难,为经营主体提供更优的服务,助力广东电力市场取得新突破。


